Как сделать полуавтомат из инвертора своими руками: алгоритм переделки, схема подключения

Полуавтомат из сварочного инвертора своими руками: схема, фото, видео

Как сделать полуавтомат из инвертора своими руками: алгоритм переделки, схема подключения

Сварочный полуавтомат – это функциональное устройство, которое можно приобрести готовым или сделать из инвертора своими руками.

Следует отметить, что изготовление полуавтоматического аппарата из инверторного устройства – задача не из простых, но при желании ее можно решить.

Тем, кто поставит перед собой такую цель, следует хорошо изучить принцип работы полуавтомата, посмотреть тематические фото и видео, подготовить все необходимое оборудование и комплектующие.

Схема полуавтоматической сварки в среде защитного газа

Что потребуется для переделки инвертора в полуавтомат

Чтобы переделать инвертор, изготовив из него функциональный сварочный полуавтомат, вы должны найти следующее оборудование и дополнительные комплектующие:

  • инверторный аппарат, способный формировать сварочный ток силой 150 А;
  • механизм, который будет отвечать за подачу сварочной проволоки;
  • основной рабочий элемент – горелку;
  • шланг, через который будет подаваться сварочная проволока;
  • шланг для подачи защитного газа в зону выполнения сварки;
  • катушку со сварочной проволокой (такую катушку необходимо будет подвергнуть некоторым переделкам);
  • электронный блок, управляющий работой вашего самодельного полуавтомата.

Электрическая схема самодельного полуавтомата

Отдельное внимание надо посвятить переделке подающего устройства, за счет которого в зону сварки подается сварочная проволока, передвигающаяся по гибкому шлангу. Чтобы сварной шов получался качественным, надежным и аккуратным, скорость подачи проволоки по гибкому шлангу должна соответствовать скорости ее расплавления.

Поскольку при сварке с использованием полуавтомата может применяться проволока из разных материалов и различного диаметра, скорость ее подачи должна регулироваться. Именно такую функцию – регулирование скорости подачи сварочной проволоки – как раз и должен выполнять подающий механизм полуавтомата.

Внешний вид самодельного полуавтоматического сварочника

Внутренняя компоновкаКатушка для проволокиМеханизм подачи проволоки (вид 1)
Механизм подачи проволоки (вид 2)Крепление сварочного рукава к механизму подачиКонструкция самодельной горелки

Самыми распространенными диаметрами проволоки, применяемой при сварке полуавтоматом, являются 0,8; 1; 1,2 и 1,6 мм.

Проволоку перед выполнением сварки наматывают на специальные катушки, которые являются приставками полуавтоматических аппаратов, закрепляемыми на них при помощи несложных конструктивных элементов.

В процессе выполнения сварки проволока подается автоматически, что значительно сокращает время, затрачиваемое на такую технологическую операцию, упрощает ее и делает более эффективной.

Основным элементом электронной схемы блока управления полуавтомата является микроконтроллер, который отвечает за регулирование и стабилизацию сварочного тока. Именно от данного элемента электронной схемы сварочного полуавтомата зависят параметры рабочего тока и возможность их регулирования.

Как переделать инверторный трансформатор

Для того чтобы инвертор можно было использовать для самодельного полуавтомата, его трансформатор необходимо подвергнуть некоторым переделкам. Выполнить такую переделку своими руками несложно, надо только придерживаться определенных правил.

Чтобы привести характеристики инверторного трансформатора в соответствие с теми, которые необходимы для полуавтомата, следует обмотать его медной полосой, на которую нанесена обмотка из термобумаги. Нужно иметь в виду, что для этих целей нельзя использовать обычный толстый провод, который будет сильно нагреваться.

Переделанный трансформатор инвертора

Вторичную обмотку инверторного трансформатора также необходимо переделать. Для этого надо сделать следующее: намотать обмотку, состоящую из трех слоев жести, каждый из которых необходимо изолировать при помощи фторопластовой ленты; концы уже имеющейся обмотки и сделанной своими руками спаять между собой, что позволит повысить проводимость токов.

Конструктивная схема инвертора, используемого для его включения в сварочный полуавтомат, должна обязательно предусматривать наличие вентилятора, который необходим для эффективного охлаждения устройства.

Настройка инвертора, используемого для полуавтоматической сварки

Если вы решили сделать своими руками сварочный полуавтомат, используя для этого инвертор, необходимо предварительно обесточить данное оборудование. Чтобы такое устройство не перегревалось, следует разместить его выпрямители (входной и выходной) и силовые ключи на радиаторах.

Силовые диоды на дополнительных радиаторах

После того как все вышеперечисленные процедуры выполнены, можно соединить силовую часть устройства с его блоком управления и подключить его к электрической сети.

Когда индикатор подключения к сети загорится, к выходам инвертора следует подключить осциллограф. С помощью этого прибора надо найти электрические импульсы частотой 40–50 кГц.

Время между формированием таких импульсов должно составлять 1,5 мкс, что регулируется изменением величины напряжения, поступающего на вход устройства.

Осциллограмма сварочного напряжения и тока: слева на обратной полярности, справа – на прямой

Необходимо также проверить, чтобы импульсы, отражающиеся на экране осциллографа, имели прямоугольную форму, а их фронт составлял не более 500 нс. Если все проверяемые параметры соответствуют требуемым значениям, то можно подключать инвертор к электрической сети. Ток, поступающий от выхода полуавтомата, должен иметь силу не менее 120 А.

Если величина силы тока меньше, это может означать то, что в провода оборудования подается напряжение, величина которого не превышает 100 В. При возникновении такой ситуации необходимо сделать следующее: протестировать оборудование путем изменения силы тока (при этом надо постоянно контролировать напряжение на конденсаторе).

Кроме того, следует постоянно контролировать температуру внутри устройства.

После того как полуавтомат протестирован, необходимо проверить его под нагрузкой. Чтобы сделать такую проверку, к сварочным проводам подключают реостат, сопротивление которого составляет не меньше 0,5 Ом. Такой реостат должен выдерживать ток силой 60 А.

Сила тока, который в такой ситуации поступает на сварочную горелку, контролируется при помощи амперметра.

Если сила тока при использовании нагрузочного реостата не соответствует требуемым параметрам, то величину сопротивления данного устройства подбирают эмпирическим путем.

Как использовать сварочный инвертор

После запуска полуавтомата, который вы собрали своими руками, на индикаторе инвертора должно высветиться значение силы тока, равное 120 А. Если все сделать правильно, то так оно и произойдет.

Однако на индикаторе инвертора могут высветиться восьмерки. Причиной этого чаще всего является недостаточное напряжение в сварочных проводах.

Лучше сразу найти причину такой неисправности и оперативно устранить ее.

Если же все сделано правильно, то индикатор корректно покажет силу сварочного тока, регулируемого при помощи специальных кнопок. Интервал регулировки рабочего тока, который обеспечивают сварочные инверторы, находится в пределах 20–160 А.

Ориентировочные режимы полуавтоматической сварки стыковых швов

Как контролировать правильность работы оборудования

Чтобы сварочный полуавтомат, который вы собрали своими руками, служил вам длительное время, лучше постоянно контролировать температурный режим работы инвертора.

Для осуществления такого контроля необходимо нажать одновременно две кнопки, после чего температура самого горячего радиатора инвертора будет выводиться на индикатор.

Нормальной рабочей температурой считается та, значение которой не превышает 75 градусов Цельсия.

Если данное значение будет превышено, то, кроме информации, выводимой на индикатор, инвертор начнет издавать прерывистый звуковой сигнал, на что следует сразу же обратить внимание.

В этом случае (а также при поломке или замыкании термодатчика) электронная схема устройства автоматически снизит рабочий ток до значения 20А, а звуковой сигнал будет издаваться до тех пор, пока оборудование не придет в норму.

Кроме того, о неисправности оборудования, сделанного своими руками, может свидетельствовать код ошибки (Err), высвечиваемый на индикаторе инвертора.

Настройка режима сварки на инверторе «Ресанта»

В каких случаях используется сварочный полуавтомат

Практика показывает, что полуавтомат лучше использовать в тех случаях, когда требуется получить точные и аккуратные соединения деталей, изготовленных из сталей. При помощи такого оборудования, которое при желании можно изготовить своими руками, выполняют сварные соединения тонкого металла, что очень актуально при ремонте кузова автотранспортного средства.

Делаем сварочный полуавтомат из инвертора

Как сделать полуавтомат из инвертора своими руками: алгоритм переделки, схема подключения

Современными производителями выпускается большое количество сварочных инверторов, обладающих широким набором функций. В их числе полуавтоматические аппараты, работающие в режиме MIG/MAG, что означает подачу инертного или активного газа и сварочной проволоки к месту соединения заготовок.

К сожалению, стоимость таких агрегатов превышает финансовые возможности многих людей. Поэтому желание переделать сварочные инверторы в полуавтоматы, находит всё больше последователей, поскольку удаётся сэкономить значительные суммы.

Мы рассмотрим возможность такой переделки и необходимые для этого детали.

Основные отличия сварочного инвертора от полуавтомата

Зачастую перед мастером встаёт вопрос выбора между сварочным инвертором или полуавтоматом, отличие между которыми заключается в качестве шва и типах свариваемых металлов. Если обычный инвертор позволяет вести сварку в режиме AC/DC, штучными электродами разной толщины, то сварочные аппараты полуавтоматического типа осуществляют соединение деталей сварочной проволокой.

Она подаётся в зону плавления с регулируемой скоростью и имеет разную толщину, а чтобы обеспечить наилучший результат, процесс проходит в среде инертного или активного газа (MIG/MAG).

Полуавтоматы позволяют сваривать всевозможные металлы различной толщины, при этом размер электрода не меняется и рабочая зона всегда на одном расстоянии от человека.

В составе сварочного полуавтомата есть инвертор, но также присутствует регулируемый узел подачи проволоки и специальный шланг с горелкой и баллоном. Этим оборудованием можно сваривать сплавы алюминия, углеродистую и нержавеющую сталь, чугун и титан, а специальной проволокой — латунь и оцинкованный металл.

При сборке полуавтомата из инвертора, своими руками, вам понадобятся следующие заводские или самодельные узлы:

  • сварочный аппарат с режимами AC/DC, выдающий на выходе регулируемые токи от 10 до 200А, с переменным импульсным напряжением;
  • горелка с возможностью подачи сварочной проволоки и соответствующего газа к месту сварочных работ;
  • шланг, армированный пружиной для обеспечения бесперебойной подачи проволоки и газа;
  • газовый баллон с редуктором и манометром;
  • обратный сварочный кабель с зажимом;
  • блок управления;
  • надёжный, регулируемый узел подачи сварочной проволоки различной толщины.
  • Эти элементы можно приобрести в заводском исполнении, а часть из них — изготовить своими руками. Инвертор, горелку и газовый баллон необходимо купить от заводского производителя, так как технические требования к этим узлам требуют сертификата качества.

    Устройство горелки и шланга сварочного полуавтомата

    Используя сварочный полуавтомат, мы можем увеличить скорость работы более чем в два с половиной или в три раза, поскольку нет необходимости в многократном проходе шва, в его зачистке и в замене штучных электродов. Для роста производительности, нужно обеспечить бесперебойную подачу инертного газа, напряжения и проволоки к сварочной ванночке. С этой целью используют устройство, состоящее из следующих компонентов:

    • баллон с редуктором, настроенный на расход 6-10 л в минуту и укомплектованный шлангом подачи газа;
    • еврорукав, шланг-кабель длиной 3 м, по которому осуществляется подача тока, проволоки и газа, а также управляющего сигнала;
    • горелка с наконечником, кнопкой включения и насадкой под разный диаметр проволоки, снабжённая форсункой для инертного или активного газа.

    Создать самостоятельно еврорукав — довольно сложно, нужно учитывать, что диаметр используемой проволоки колеблется от 0,8 до 1.6 мм, и она беспрепятственно должна проходить через сварочный шланг.

    Для этой цели канал снабжается пружиной, с использованием тефлонового покрытия, кроме того, по тому же рукаву проходит подача газа.

    По кабелю проходит и управляющий сигнал от кнопки горелки, а на конце обычно ставят многоконтактный евроразъём, по которому осуществляется включение и подача всех компонентов.

    Сложная конструкция горелки и её работа в условиях высоких температур, подразумевает наличие тугоплавких насадок с отверстиями под разные диаметры сварочной проволоки. Через горелку происходит подача газа, а также включение механизма подачи проволоки к сварочной ванночке. Состоит она из следующих элементов:

    • ручка с кнопкой управления;
    • горелка;
    • газовое сопло;
    • калиброванный токоподводящий наконечник.

    Важно обеспечивать надёжность электрических контактов и герметичное соединение газовых шлангов.

    Конструкция подающего устройства

    Процесс сборки сварочного полуавтомата своими руками, может происходить как с использованием заводского подающего устройства, так и его самодельного варианта. Для того чтобы его изготовить собственноручно, необходимо понять — из чего состоит заводское изделие, а именно:

    • на лицевой панели находится евроразъём для подключения сварочного рукава;
    • на тыльной части корпуса — тумблер включения блока питания и разъёмы для соединения с инвертором и системой подачи газа;
    • внутри корпуса находится блок питания подающего устройства;
    • узел подачи с закреплённой, свободно вращающейся бобиной с проволокой;
    • далее расположено прижимное, регулируемое подающее устройство, соединённое через редуктор с валом электродвигателя;
    • схема регулировки оборотов электродвигателя, обеспечивающая поступательное движение сварочной проволоки с заданной скоростью;
    • соленоид, обеспечивающий или перекрывающий подачу газа в горелку через клапан;
    • трубки подачи газа к соленоиду и евроразъёму;
    • силовой кабель, подводящий сварочный ток к узлу подачи проволоки;
    • схема согласования подачи газа и движения проволоки с задержкой в 1-2 секунды, препятствующая прогорание или залипание проволоки, при работе в агрессивной кислородной среде;
    • кабели, соединяющие инвертор и подающее устройство.

    Необходимо обеспечить эффективный регулируемый прижим подающего ролика, поскольку проволока имеет разное сечение, в зависимости от толщины свариваемых заготовок.

    Важно обеспечить соотношение всех узлов, участвующих в обеспечении поступательного движения проволоки, чтобы избежать перегибов, затрудняющих плавную подачу с необходимой скоростью. Материал шланга, подводящего газ, должен быть термостойким, а соединения — обеспечиваться надёжными хомутами.

    Не составит особого труда подобрать подходящий по параметрам блок питания, который будет обеспечивать работу электродвигателя и электронных схем подающего устройства.

    Поэтапная сборка полуавтомата

    При переделке инверторов в полуавтоматы, необходимо учесть некоторые обстоятельства. При покупке инвертора, желательно, чтобы он поддерживал режим MMA+MIG/MAG. Аппарат обойдётся не намного дороже, но при переключении на режим MIG, он будет обеспечивать стабильную вольтамперную характеристику на выходе, что обеспечит плавную работу полуавтомата при токе ниже 40 А.

    Иначе, придётся вносить изменения в электронную схему инвертора и задействовать ШИМ для стабилизации параметров по напряжению. Это возможно осуществить при условии, что вы разбираетесь в электронике и хорошо умеете обращаться с паяльником.

    Важно согласовать опорное и выходное напряжение, путём установки делителя и подобрать номиналы компонентов для подачи сигнала на входы контроллера.

    Дальнейшие действия по сборке полуавтомата из сварочного инвертора, подающего устройства и еврорукава с горелкой заключаются в следующем:

    • переключить инвертор в режим MIG и соединить его с подающим устройством силовым и управляющим кабелем;
    • подключить баллон с газом через редуктор и манометр к подающему устройству, а также отрегулировать подачу 6-10 л в минуту в зависимости от состава газа и условий сварки;
    • установить и закрепить катушку с проводом в узел подачи;
    • с помощью схемы контроля оборотов, выставить необходимую скорость подачи сварочной проволоки и убедиться в её беспрепятственном движении;
    • соединить горелку с еврорукавом, который, в свою очередь, подсоединить к устройству подачи;
    • включить инвертор и оборудование для подачи и убедиться в наличии задержки между приходом газа и движением проволоки в 1-2 секунды.

    Правильный подбор толщины проволоки, состава инертного или активного газа, а также корректная работа радиоэлектронных компонентов, обеспечат высокую скорость и качество сварочных работ.

    Подводим итоги

    Мы рассмотрели некоторые способы переделки сварочных инверторов в полуавтоматы своими руками. Это довольно сложная задача, при пристальном изучении, не является особенно трудной. Важно лишь обеспечить надёжное функционирование элементов и электробезопасность. Главное, что эти усилия и временные потери, обеспечат весьма существенную экономию денежных средств.

    Сергей Одинцов

    Изготовление сварочного полуавтомата своими руками

    Как сделать полуавтомат из инвертора своими руками: алгоритм переделки, схема подключения

    Использование полуавтоматического сварочного аппарата позволяет упростить работу с металлами. Такая техника может с легкостью соединять различные сплавы. Изготовить сварочный полуавтомат своими руками можно из имеющегося инвертора, а самодельный агрегат будет отличаться универсальностью и функциональностью в использовании, позволив сэкономить на покупке промышленного оборудования.

    Особенности конструкции

    Особенностью конструкции полуавтоматического сварочного аппарата является постоянная подача в зону сварки расплавляемой проволоки, которая используется вместо металлических электродов.

    Подача проволоки осуществляется автоматически, с возможностью изменения скорости движения гибких электродов.

    Используемая сварочная проволока позволит обеспечить постоянный контакт соединяемых поверхностей, такой материал в сравнении со стандартными электродами имеет меньшее сопротивление, что улучшает качество соединения.

    Полуавтоматическая сварка отличается универсальностью, что позволяет при помощи этой технологии сваривать различные по своим характеристикам металлы, в том числе нержавейку, цветные сплавы, алюминий и другие. Освоить правильную технику полуавтоматической сварки не составит труда.

    Самодельные аппараты отличаются простотой в эксплуатации, поэтому их можно рекомендовать обычным домовладельцам.

    В зависимости от своей разновидности полуавтоматы могут иметь дополнительное сопло для подачи газа, а соединение металлов осуществляется в защитной среде, что позволяет исключить в последующем образование коррозии в сварном шве.

    Преимущества и недостатки самодельного оборудования

    Многие домовладельцы, которым часто приходится выполнять сварочные работы, решаются на изготовление такого оборудования самостоятельно. К преимуществам самодельных полуавтоматов из инвертора можно отнести следующее:

    • Простота и надежность техники.
    • Функциональность аппарата.
    • Высокая мощность позволяет сваривать тугоплавкие металлы.
    • Доступная стоимость используемых компонентов.
    • Полная безопасность работы с оборудованием.
    • Простота эксплуатации техники.

    Из недостатков этой технологии и самого оборудования можно отметить высокую стоимость полуавтоматов, которые при сходных с инвертором характеристиках могут иметь цену в два-три раза выше. Неудивительно, что многие домовладельцы решаются на изготовление оборудования своими руками, что позволяет существенно сократить затраты, не потеряв при этом в качестве выполненного аппарата.

    Полуавтомат из инвертора своими руками – обзор переделки

    Как сделать полуавтомат из инвертора своими руками: алгоритм переделки, схема подключения

    Любой сварщик знает о преимуществах полуавтомата перед ручной электросваркой. В силу своей большой распространенности и малой стоимости, MMA инверторы есть в арсенале многих мастеров. А вот с MIG сваркой дело другое – эти устройства дороже. Но, выход есть – можно сделать полуавтомат из инвертора своими руками. Если вникнуть в этот вопрос, дело окажется не таким уж и сложным.

    Сварочный полуавтомат

    Между MMA и MIG сварками есть кардинальные различия. Для работы полуавтомата, нужен углекислый газ (или смесь углекислоты с аргоном) и электродная проволока, которая подается к месту сварки через специальный шланг. Т.е. сам принцип сварки полуавтоматом – сложнее, но она универсальна и ее использование оправданно. Что нужно для работы полуавтомата:

    • устройство для подачи проволоки;
    • горелка;
    • шланг для подачи проволоки и газа к грелке;
    • источник тока с постоянным напряжением.
    • А чтобы превратить сварочный инвертор в полуавтомат, понадобится инструмент, время и желание.

    Подготовка

    Изготовление сварочного полуавтомата в домашних условиях начинается с планирования работ. Есть два варианта для изготовления MIG сварки из инвертора:

    В первом случае, стоимость деталей для подающего устройства выйдет около 1000 рублей, без учета работы, конечно. Если заводской полуавтомат включает все в одном корпусе, то самодельный будет состоять из двух частей:

  • Сварочный инвертор.
  • Ящик с подающим механизмом и проволочной бобиной.
  • Вначале, нужно определиться с корпусом для второй части полуавтомата. Желательно, чтобы он был легким и вместительным. Подающий механизм нужно держать в чистоте, иначе проволока будет подаваться рывками, кроме того, периодически нужно менять бобины и подстраивать механизм. Поэтому ящик должен легко закрываться и открываться.

    Идеальный вариант – применить старый системный блок:

  • опрятный внешний вид – особого значения не имеет, но гораздо приятнее, когда внутренности самоделки не торчат наружу и полуавтомат из MMA инвертора хорошо выглядит;
  • легкий, закрывается;
  • корпус тонкий – легко сделать нужные вырезы;
  • клапан газа и привод подачи проволоки работают от 12 Вольт. Поэтому подойдет блок питания от компьютера, а он уже встроен в корпус.
  • Теперь нужно прикинуть размеры и расположение будущих деталей в корпусе. Можно вырезать из картона примерные макеты и проверить их взаимное расположение. После этого, можно приступать к работам.

    Оптимальный вариант для электродной проволоки – катушка весом 5 кг. Ее внешний диаметр 200 мм, внутренний – 50 мм. Для оси вращения можно использовать канализационную ПВХ трубу. Ее внешний диаметр – 50 мм.

    Горелка

    Самодельный полуавтомат нужно оснастить горелкой. Ее можно сделать самостоятельно, но лучше купить готовый комплект, в который входит:

  • Горелка с набором наконечников разных диаметров.
  • Подающий шланг.
  • Евро разъем.
  • Нормальную горелку можно приобрести за 2-3 тысячи рублей. Тем более, аппарат самодельный, поэтому можно не гнаться за дорогими брендами.

    На что обратить внимание при выборе комплекта:

    • на какой сварочный ток рассчитана горелка;
    • длина и жесткость шланга – главная задача шланга, обеспечить свободную подачу проволоки к горелке. Если он будет мягкий – любой перегиб затормозит движение;
    • пружины возле разъема и горелки – они не дают шлангу переламываться.

    Подающий механизм

    Электродная проволока должна подаваться непрерывно и равномерно – тогда сварка получится качественной. Скорость подачи должна регулироваться. Есть три варианта как сделать устройство:

    Если выбран третий вариант, понадобится:

    • два подшипника, направляющий ролик, пружина натяжения;
    • двигатель для подачи проволоки – подойдет мотор от дворников;
    • металлическая пластина для крепления механизма.

    Один подшипник прижимной – он должен быть регулируемый, второй служит опорой для ролика. Принцип изготовления:

    • на пластине делаются отверстия для вала двигателя и для крепления подшипников;
    • мотор закрепляется сзади пластины;
    • на вал надевается направляющий ролик;
    • сверху и снизу закрепляются подшипники;

    Подшипники лучше всего ставить на металлические полоски – один край прикрепляется болтом к основной пластине, а к другому подсоединяется пружина с регулировочным болтом.

    Сделанный механизм, размещается в корпусе так, чтобы ролики располагались на одной линии с разъемом для горелки, т.е., чтобы проволока не переламывалась. Перед роликами нужно установить жесткую трубку для выравнивания проволоки.

    Реализация электрической части

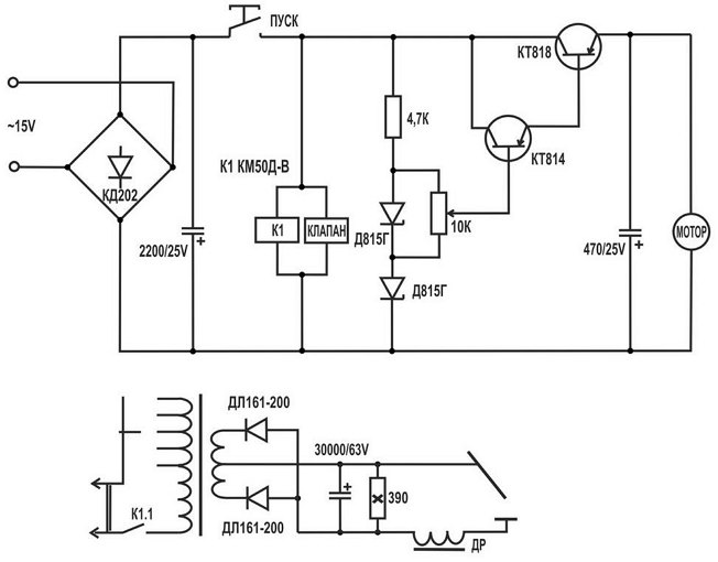
    Для этого понадобится:

    • два автомобильных реле;
    • диод;
    • шим регулятор для двигателя;
    • конденсатор с транзистором;
    • электромагнитный клапан холостого хода – для подачи газа в горелку. Подойдет любая ВАЗовкая модель, например от восьмерки;
    • провода.

    Схема управления подачей проволоки и газа довольно проста и реализуется следующим образом:

    • при нажатии кнопки на горелке срабатывает реле №1 и реле №2;
    • реле №1 включает клапан подачи газа;
    • реле №2 работает в паре с конденсатором и включает подачу проволоки с задержкой;
    • протяжка проволоки делается дополнительной кнопкой в обход реле подачи газа;
    • для снятия самоиндукции с электромагнитного клапана, к нему подключается диод.
    • Нужно предусмотреть подключение горелки к силовому кабелю от инвертора. Для этого рядом с евро разъемом, можно установить быстросъемный разъем и подключить его к горелке.

    Полуавтоматический аппарат имеет такую последовательность работы:

  • Включается подача газа.
  • С небольшой задержкой включается подача проволоки.
  • Такая последовательность нужна, чтобы проволока сразу попадала в защитную среду. Если сделать полуавтомат без задержки – проволока будет залипать. Для ее реализации, понадобится конденсатор и транзистор, через которые подключается реле управления двигателем. Принцип действия:

    • напряжение подается на конденсатор;
    • он заряжается;
    • ток подается на транзистор;
    • включается реле.

    Емкость конденсатора нужно подбирать так, чтобы задержка равнялось примерно 0,5 секунды – этого достаточно для заполнения сварочной ванны.

    После сборки механизм нужно протестировать, а процесс изготовления можно увидеть на видео.

    Переделка инвертора

    Чтобы изготовить полуавтомат из обычного инвертора своими руками, придется немного переделать его электрическую часть. Если подключить MMA инвертор к собранному корпусу – варить получится. Но при этом качество сварки будет далеким от заводского полуавтомата.

    Все дело в ВАХ – вольт-амперных характеристиках. Электродуговой инвертор выдает падающую характеристику – напряжение на выходе плавает. А для корректной работы полуавтомата требуется жесткая характеристика – аппарат поддерживает на выходе постоянное напряжение.

    Поэтому, чтобы использовать свой инвертор как источник тока, нужно изменить его ВАХ (Вольт амперную характеристику). Для этого понадобится:

    • тумблер, провода;
    • переменный резистор и два постоянных;

    Получить жесткую характеристику на инверторе довольно просто. Для этого нужно поставить делитель напряжения перед шунтом, управляющим сварочным током. Для делителя используются постоянные резисторы.

    Теперь можно получать необходимые милливольты, которые будут пропорциональны напряжению на выходе, а не силе тока. Минус в такой схеме один – дуга получается слишком жесткая.

    Чтобы ее смягчить, можно использовать переменный резистор, который подключается к делителю и выходу из шунта.

    Плюс такого подхода в том, что появляется регулировка жесткости дуги – такая настройка есть только в профессиональных полуавтоматах. А тумблер переключает инвертор между режимами MMA и MIG.

    Таким образом, переделка MMA инвертора в полуавтомат, задача хоть и не простая, но вполне реализуемая. На выходе, получается аппарат, не уступающий заводским по своим характеристикам. Но при этом значительно дешевле. Стоимость такой переделки – 4-5 тысяч рублей.

    Поделись с друзьями

    1

    3

    Самодельный полуавтомат сварочный своими руками: схема, как правильно использовать

    Как сделать полуавтомат из инвертора своими руками: алгоритм переделки, схема подключения

    Сварочный полуавтомат может быть самодельным, сделанным из инвертора. Сразу скажем, что смастерить сварочный полуавтомат из инвертора своими руками непросто, но не невозможно.

    Тому, кто задумал смастерить полуавтомат своими руками из инвертора, следует изучить принцип его работы, посмотреть при необходимости видео или фото, посвященные данной теме, подготовить необходимые комплектующие и оборудование.

    Для работы понадобится:

    • Инверторный аппарат, который может сформировать сварочный ток в 150 А.
    • Механизм, подающий для полуавтомата (сварочную проволоку).
    • Горелка.
    • Шланг, через который идет сварочная проволока.
    • Шланг для подачи в зону сварки защитного газа.
    • Катушка со сварочной проволокой (потребуются некоторые переделки).
    • Электронный блок управления.

    Схема сварочного полуавтомата

    Особое внимание уделяется переделке подающего устройства, подающего в зону сварки проволоку, которая передвигается по гибкому шлангу. Для получения качественного аккуратного сварного шва скорость подачи проволоки по гибкому шлангу и скорость ее расплавления должны соответствовать.

    При сварке полуавтоматом используется проволока разного диаметра и из разных материалов, поэтому должна быть возможность регулирования скорости ее подачи. Этим занимается подающий механизм.

    Наиболее распространенные диаметры проволоки в нашем случае: 0,8; 1; 1,2 и 1,6 мм. Перед сваркой проволока наматывается на катушки, являющиеся приставками, закрепляемыми нехитрыми крепежными элементами. Проволока в процессе сварки подается автоматически, благодаря чему значительно сокращается время технологической операции и повышается эффективность.

    Главный элемент электронной схемы блока управления — это микроконтроллер, отвечающий за стабилизацию и регулирование сварочного тока. От этого элемента зависят параметры тока и возможность регулирования их.

    Переделываем инверторный трансформатор

    Полуавтомат сварочный своими руками сделать можно путем переделки трансформатора инвертора. Для приведения характеристик инверторного трансформатора в соответствии с необходимыми, он обматывается медной полосой, обматывающейся термобумагой. Обыкновенный толстый провод для этих целей не используется, потому что он будет сильно нагреваться.

    Вторичная обмотка тоже переделывается. Для этого нужно:

    • Намотать обмотку из трех слоев жести, из которых каждый изолируется фторопластовой лентой.
    • Концы обмоток спаять друг с другом для повышения проводимости токов.

    В конструктивной схеме инвертора, используемого для включения в полуавтомат, должен быть предусмотрен вентилятор для охлаждения аппарата.

    Настройка

    При изготовлении полуавтомата из инвертора предварительно обесточьте оборудование. Для предотвращения перегрева устройства разместите его входной и выходной выпрямители, а также силовые ключи на радиаторах.

    По выполнении вышеперечисленных процедур соедините силовую часть с блоком управления и подключите его к электросети.

    Когда загорится индикатор подключения к сети, подключите к выходам инвертора осциллограф. С помощью осциллографа найдите электрические импульсы в 40-50 кГц.

    Между формированием импульсов должно проходить 1,5 мкс, и регулируется это изменением величины напряжения, поступающего на вход.

    Осциллограмма сварочного тока и напряжения: на обратной полярности — слева, на прямой полярности — справа

    Проверьте, чтоб импульсы, которые отражаются на экране осциллографа, были прямоугольными, а фронт их составлял не больше 500 нс. Если проверяемые параметры такие как должны быть, подключите инвертор к электросети.

    Ток, который поступает от выхода, должен быть не меньше 120А. Если эта величина меньше, вероятно, что в провода оборудования идет напряжение, не превышающее 100 В. В таком случае оборудование тестируется изменением силы тока (плюс постоянно контролируется напряжение на конденсаторе). Также постоянно контролируется температура внутри устройства.

    После тестирования проверьте аппарат под нагрузкой: подключите к сварочным проводам реостат сопротивлением не менее 0,5 Ом. Он должен выдержать ток в 60 А. Сила тока, поступающего на сварочную горелку, контролируется амперметром. Если она не соответствует требуемому значению, величину сопротивления подбирают эмпирически.

    Использование

    После запуска аппарата индикатор инвертора должен высветить значение силы тока — 120 А. Если значение иное, что-то сделано неверно. На индикаторе могут высветиться восьмерки.

    Чаще всего это происходит из-за недостаточного напряжения в сварочных проводах. Лучше сразу определить причину этой неисправности и устранить ее. Если все правильно, индикатор корректно покажет силу тока, регулируемого специальными кнопками.

    Интервал регулировки тока, обеспечивающий инверторы, лежит в пределах 20-160 А.

    Контроль правильности работы

    Чтобы полуавтомат прослужил длительный срок, рекомендуется все время контролировать температурный режим работы инвертора. С целью контроля одновременно нажимаются две кнопки, а после температура самого горячего из радиаторов инвертора выведется на индикатор. Нормальная рабочая температура — не больше 75 ° C .

    Если будет больше, кроме информации, которая выводится на индикатор, инвертор будет издавать прерывистый звук, что сразу должно насторожить.

    При этом (или при замыкании термодатчика) электронная схема автоматически уменьшит рабочий ток до 20А, а звуковой сигнал идти будет, пока оборудование не придет в норму.

    О неисправности оборудования может говорить и код ошибки (Err), который высвечивается на индикаторе инвертора.

    Когда используется полуавтомат сварочный

    Полуавтомат рекомендуется использовать, когда нужны точные аккуратные соединения стальных деталей. С помощью такого оборудования варят тонкий металл, что актуально, например, при ремонте кузовов автомобилей. Научиться работать с аппаратом помогут квалифицированные специалисты или обучающее видео.

    Обзор сварочного полуавтомата Своими руками. Финал. — Сообщество «Самоделки (гаражный автопром)» на DRIVE2

    Как сделать полуавтомат из инвертора своими руками: алгоритм переделки, схема подключения

    Представляю Вам финальную версию своего сварочного полуавтомата или как сделать полуавтомат из сварочного инвертора ММА (сварка штучными электродами).

    В настоящий момент очень распространены инверторные сварочные аппараты ММА (для сварки штучными электродами), они выдают постоянный ток, мало весят и имеют хороший кпд, по сравнению с трансформаторами, и имеют вполне доступные цены.

    Так же существуют инверторные полуавтоматы MIG/MAG, они имеют те же плюсы кроме одного это цена, исходя из этого я задумался как из обычного инверторного сварочника сделать полуавтомат.Начало проекта постройки полуавтоматического сварочного аппарата, а точнее приставка к инвертору, чтобы инвертор можно было использовать в режиме полуавтомата.

    В нашем случае хороший сварочный инвертор BRIMA ARC-250

    Brima ARC-250

    Цель сделать возможность использовать инвертор ММА в режиме полуавтомат используя подручные материалы с минимальным бюджетом.
    1) Для начало мы не изобретая велосипед преобрели рукав с евро разъёмом: Горелка ЕВРО MB15AK Jingweitip 180А 3м ЦИКЛОН.

    Горелка ЕВРО MB15AK Jingweitip 180А 3м ЦИКЛОН

    2) Одним из основных элементов ПА является лентопротяжка, за основы мы взяли моторчик от дворников от какого то ведра, также нам понадобились пору подшипников и евро разъём для подключения рукава.

    лентопротяжка

    после того как я собрал свою лентопротяжка случайно наткнулся на алиэкспресс на уже готовый вариант и не сильно дорогой.

    3) В качестве корпуса для нашей приставки к инвертору мы взяли корпус от древнего компа и благополучно всё в него запихали.

    получилось довольно аккуратно)))Далее собираем электрику нашего устройства.

    Для управления скоростью подачи используем ШИМ-контроллер заказанный с алиэкспресс.

    Полный размер

    Схема приставки ПА

    Вот и всё приставка для инвертора готова!)))

    Далее начинается самое интересное. Как известно вольт-амперная характеристика (ВАХ) у аппаратов ММА и ПА(MIG/MAG) отличаются, у аппаратов для ручной сварки ММА ВАХ имеет падающий вид т.е.

    аппарат поддерживает постоянный ТОК!, а у аппаратов ПА (MIG/MAG) ВАХ имеет жёсткий вид т.е. аппарат поддерживает постоянное напряжение.

    Сколько я не искал не где в инете нет информации как можно переделать обычный аппарат для сварки штучными электродами в ПА, но немного разобравшись в данном вопросе оказалось не всё так сложно…

    Полный размер

    переделка ВАХ на инверторе

    теперь у нашего инвертора есть возможность переключения с режима сварки штучными электродами на режим ПА.

    В итоги получилась как то так:

    Поскольку я сварщик “дипломированный” короче рукожопый прошу не судить строго за шов и качество сварки, но тем не менее аппарат со своей задачей справляется и варит хоть тонкий (фальгу) хоть толстый металл.

    шов

    Также все можно глянуть на видео:ИТОГО: Мы собрали приставку и инвертору ММА, для работы в режиме ПА.ПРИМЕРНАЯ ЦЕНА ВОПРОСА:Горелка — 2500рубЕвро разъём — 1000рубШИМ контроллер- 500рубПодшипники — 100рубЭлектро разъём — 300рубМелочи — 100рубСтарый хлам — бесплатно)))

    ИТОГО примерно : 4500руб.

    Сварочный полуавтомат своими руками: как сделать, схема и все подробности

    Как сделать полуавтомат из инвертора своими руками: алгоритм переделки, схема подключения

    Агрегат, предназначенный для сваривания изделий, принято считать сварочным полуавтоматом. Такие устройства могут быть различных видов и форм. Но самым важным является механизм инвертора.

    Необходимо, чтобы он был качественным, многофункциональным и безопасным для потребителя. Большинство профессиональных сварщиков не доверяют китайской продукции, изготавливая устройства самостоятельно.

    Схема изготовления самодельных инверторов достаточно проста. Важно учитывать для каких целей будет изготовлен аппарат.

    Существуют инверторы для:

    • Сваривания при помощи порошковой проволоки;
    • Сваривания на различных газах;
    • Сваривания под толстым слоем флюса;

    Иногда для качественного результата и получения ровного сварного шва необходимо взаимодействие двух устройств.

    Также инверторные устройства делятся на:

    • Однокорпусные;
    • Двухкорпусные;
    • Толкающие;
    • Тянущие;
    • Стационарные;
    • Передвижные, в комплекте которых есть тележка;
    • Переносные;
    • Предназначенные для начинающих сварщиков;
    • Предназначенные для полупрофессиональных сварщиков;
    • Предназначенные для профессиональных мастеров;

    Схема инвертора:

    Что потребуется?

    Самодельный аппарат, схема которого очень проста, включается в себя несколько главных элементов:

    • Механизм с главной функцией, отвечающий за управление сварочным током;
    • Источник сетевого питания;
    • Специальные горелки;
    • Удобные зажимы;
    • Рукава;
    • Тележка;

    Схема сварки при помощи полуавтомата в среде защитного газа:

    Также мастеру понадобятся:

    • Механизм, который обеспечивает подачу проволоки;
    • Гибкий шланг, при помощи которого проволока или порошок будет поступать к сварному шву под давлением;
    • Бобина с проволокой;
    • Специальное устройство управления;

    Принцип работы

    Принцип работы инвертора включает в себя:

    • Регулировку и перемещение горелки;
    • Контроль и наблюдение за сварочным процессом;

    При подключении агрегата к электрической сети наблюдается преобразование переменного тока в постоянный. Для данной процедуры понадобится электронный модуль, специальные выпрямители и трансформатор с высокой частотой.

    Для качественного сваривания нужно, чтобы у будущего агрегата такие параметры, как скорость подачи специальной проволоки, сила тока и напряжение были в идентичном равновесии. Для данных характеристик понадобятся источник питания дуги, который имеет вольтамперные показания.

    Длину дуги должно определить заданным напряжением. Скорость подачи проволоки напрямую зависит от сварочного тока.

    Схема самодельного устройства:

    Электрическая схема устройства предусматривает факт, что тип сваривания сильно влияет на прогрессивную работоспособность аппаратов в целом.

    Электрическая схема самодельного устройства:

    Полуавтомат своими руками — подробное видео

    Созданный план

    Любая схема самодельного устройства предусматривает отдельную последовательность работы:

    • На начальном уровне необходимо обеспечить подготовительную продувку системы. Она будет воспринимать последующую подачу газа;
    • Затем необходимо запустить источник питания дуги;
    • Подать проволоку;
    • Только после выполнения всех действий начнется движение инвертора с заданной скоростью.
    • На окончательном этапе следует обеспечить защиту шва и заварку кратера;

    Читайте так же:  Обзор генераторов фирмы Huter

    Пример реализации самодельного устройства:

    Самодельный аппарат должен работать по принципу преобразования токов высокой частоты. В таком случае преобразование ЭДС исключается. Благодаря этому Устройство можно значительно уменьшить в габаритах и в весе. Но чтобы провести качественный ремонт устройства, необходимо разбираться в электротехнике.

    Рассказ про самодельный полуавтомат

    Подготовка трансформатора

    Свое внимание необходимо уделить подающему механизму. При помощи данного устройства должна происходить подача электродной проволоки. Из-за того, что данный механизм ломается чаще всего, следует сделать качественные расчеты.

    Важно учесть, что увеличение силы тока в большинстве случаев приводит к возгоранию электрода. При этом происходит сильное повреждение изделия. Но если ток очень слабый, то сделать полноценный агрегат не получится. Полученный сварной шов будет ненадежен.

    Поэтому на данном этапе подготовки необходимо правильно выполнить все расчеты.

    Источник питания

    Ремонт или изготовление конструкции включает в себя источник питания. Таким устройством может служить выпрямитель, инвертор или трансформатор. Именно данная деталь влияет на объем и стоимость сварочника. Наиболее профессиональными и качественными устройствами принято считать инверторные источники питания.

    Схема блока питания:

    Плата управления

    Для создания инвертора необходима специальная плата управления. На данном устройстве должны быть вмонтированы узлы аппарата:

    • Задающий генератор, включающий в себя трансформатор гальванической развязки;
    • Узел, при помощи которого управляется реле;
    • Блоки обратной связи, отвечающие за сетевое напряжение и подающий ток;
    • Блок термозащиты;
    • Блок «антистик»;

    Печатная плата блока управления:

    Выбор корпуса

    Перед сборкой агрегата нужно подобрать корпус. Можно выбрать короб или ящик с подходящими габаритами. Рекомендовано выбирать пластик или тонкий листовой материал. В корпус всонтируются трансформаторы, которые соединяются с вторичными и первичными бобинами.

    Совмещение катушек

    Первичные обмотки выполняются по параллельной схеме. Вторичные бобины подключаются по последовательной. По подобной схеме устройство способно принимать ток величиной до 60 А. При этом выходное напряжение будет равно 40 В. Данные характеристики отлично подойдут для сваривания небольших конструкций в домашних условиях.

    Система охлаждения

    Во время непрерывной работы самодельный инвертор может сильно перегреваться. Поэтому такому устройству необходима специальная система охлаждения.

    Самым простым методом создания охлаждения является установка вентиляторов. Данные устройства необходимо прикрепить по бокам корпуса. Вентиляторы должны быть установлены напротив трансформаторного устройства.

    Прикрепляются механизмы таким образом, чтобы они могли работать на вытяжку.

    Читайте так же:  Делаем компрессор из холодильника своими руками

    Охлаждение, которое будет использоваться в самодельном устройстве, можно вынуть из устаревшей компьютерной техники. Для того, чтобы сделать не только удаление теплого воздуха, но и подачу свежего кислорода – в корпусе механизма высверливают 20-50 отверстий. Диаметр таких отверстий должен соответствовать диаметру сверла и быть не менее 5 мм.

    Ремонт/доработка устройства скорости подачи электродной проволоки

    Инверторы считаются надежными устройствами. Но при небрежном уходе устройства могут выйти из строя. Аппаратам может потребоваться ремонт.

    В большинстве случаев главной причиной является поломка регулятора. При возникновении первых проблем, поломка сказывается на дальнейшей работе устройства.

    Поэтому чтобы избежать будущий ремонт, следует как можно больше уделить времени на качественную сборку устройства.

    Схема агрегата включает в себя прижимной ролик. Он оснащен специальным регулятором уровня прижима проволоки. Также в агрегате присутствует ролик подачи проволоки, в котором есть два небольших углубления. Из них должна выходить сварочная проволока. Разрешено использование проволоки диаметром до 1 мм. Сразу после регулятора находится соленоид, который контролирует подачу газа.

    Регулятор считается крупным элементом. Он фиксируется при помощи небольших болтов. Поэтому крепление является крайне ненадежным. Агрегат может перекашиваться, что может привести к сбою в работе. Именно из-за этой причины устройство часто ломается и требует дополнительный ремонт.

    Дроссель своими руками

    Для того, чтобы сделать дроссель, понадобится трансформатор, эмальпровод с диаметром более 1,5 мм. Между слоями наматывается изоляция. При помощи алюминиевой шины с габаритами не менее 2,5х4,5 мм, наматываются 24 витка. Оставшиеся концы шины остаются по 30 см.

    Сердечник прокладывается при помощи кусочков текстолита с зазором минимум 1 мм. Также разрешено наматывать дроссель на железе от старого лампового цветного телевизора. Но на такое устройство можно поставить только одну катушку. Такое устройство может стабилизировать сварочный ток.

    Готовое изделие должно выдавать минимум 24 В при токе 6 А.

    Сварочная горелка

    Данное устройство предназначено для подачи электродной проволоки, углекислого газа и дугового напряжения к необходимому участку сварки. Назначением устройства является замыкание цепи, которое обеспечивает подачу сварочной проволоки к защитному газу.

    Сварочная горелка:

    Для наибольшего качественного эффекта рекомендуется приобретать готовый пистолет. В комплекте вместе с устройством должны быть рукава для подачи сварочной проволоки и защитного газа.

    Баллон

    Баллон рекомендовано покупать стандартного типа. Если применять углекислоту, то разрешено использование баллона огнетушителя. Предварительно с устройства снимают рупор. Для установки редуктора необходим специальный переходник, так как резьба баллона не соответствует горловине огнетушителя. Для перемещения баллонов понадобится тележка.

    Читайте так же:  Узнаем все про понижающие трансформаторы 220-12 вольт

    Тележка

    Тележка может быть выполнена самостоятельно. Также разрешено использование готовых конструкций. Можно изготовить одноуровневые, двухуровневые и трехуровневые изделия. Для удобства на верхнем уровне хранят инструменты и материалы, которые будут нужны для работы. Для удобного перемещения тележка включается в себя колесики диаметром не менее 5 см.

    Самодельная тележка с нескольких вариациях:

    Режимы сваривания в углекислом газе:

    От обычного устройства полуавтомат отличается механизмом подачи проволоки. Поэтому такой агрегат считается наиболее сложным устройством. Ремонт будет необходим в случае поломки подающего механизма.

    Еще один полезный вариант изготовления

    Переделка сварочного инвертора в полуавтомат

    Чтобы сделать полуавтомат из сварочного инвертора – необходимо подвергнуть устройство некоторым манипуляциям. Аппарат обматывают медной полосой с обмоткой из термической бумаги. Важно заметить, что обыкновенный толстый провод не подойдет. Он будет очень сильно нагреваться. Система охлаждения может не справиться с поставленной нагрузкой, что приведет к сильному перегреву устройства.

    Вторичная обмотка должна состоять из стрех слоев жести. Каждый слой следует тщательно изолировать. Для этого используют фторопластовую ленту. Концы обмотки необходимо сделать спаянными между собой. Такая процедура позволяет повысить проводимость токов.

    Осциллограмма сварочного напряжения и тока на обратной и прямой полярности:

    Любой самодельный аппарат плохо воспринимает наличие грязи и пыли. Поэтому такие устройства следует чистить минимум раз в 4-6 месяцев. Интенсивность чистки должна зависеть от количества применений. В ином случае ежегодно придется проводить ремонт устройства.

    Ориентировочные режимы сварки стыковых швов при помощи полуавтомата:

    Главным преимущество таких аппаратов считается маленький вес. Также есть возможность использования как переменного, так и постоянного тока. Агрегаты могут сваривать цветные металлы, а также чугун. В недостаткам относится низкий температурный интервал. Сварочный полуавтомат своими руками нельзя использовать при температуре ниже 15°С.

    Поэтому для холодных регионов и для зимнего периода времени такие устройства не подойдут. В основном такие инверторы используют на улице в летний период или в помещениях. Самодельные конструкции отлично подойдут для сваривания небольших конструкций в домашних условиях.

    Для профессионального сваривания и для широкого производства рекомендовано покупать готовые инверторы.

    Понравилась статья? Поделиться с друзьями:
    Все о сантехнике
    1 / 10
    2 / 10
    3 / 10
    4 / 10
    5 / 10
    6 / 10
    7 / 10
    8 / 10
    9 / 10
    10 / 10