Ремонт увлажнителя воздуха своими руками

Ремонт увлажнителя воздуха своими руками и основные неполадки

Ремонт увлажнителя воздуха своими руками

Ваш увлажнитель воздуха, скорее всего, долгое время исправно работал, помогая поддерживать приятную атмосферу в доме.

Но со временем могут появляться проблемы, сбои или полная остановка прибора.

В некоторых случаях может потребоваться обращение в сервисный центр. Однако многие проблемы можно устранить самостоятельно.

Узнаем, какие сбои характерны для климатической техники, в чём причина этих сбоев и как осуществить ремонт увлажнителя воздуха своими руками.

Но вначале вспомним, как устроен прибор и чем отличаются разные конструкции.

В зависимости от способа получения пара, увлажнители делятся на:

  • Паровые.
  • Традиционные (классические или холодного пара).
  • Ультразвуковые.
  • В паровом агрегате происходит горячее испарение.

    Вода нагревается пьезоэлементом, и подогретый туман распыляется в комнату при помощи кулера.

    В двух других вариантах нагревания не происходит.

    В традиционных устройствах воздух засасывается из помещения и силой, создающейся вентилятором, прогоняется сквозь влажный фильтр. Проходя через него, воздух насыщается молекулами воды и очищается от примесей.

    Ультразвук способствует разбиванию крупных частиц влаги на более мелкие. Делается это при помощи колебаний, создаваемых мембраной. Получившийся туман также попадает в комнату, выдуваемый кулером.

    Конструктивные особенности

    Устройство парового увлажнителя

    Корпус паровых увлажнителей может иметь разную форму, но основные элементы одни и те же. В верхней части бак с водой (может быть и сбоку). Под ним пластиковый отсек с электроникой:

  • Кулер, который через нижнюю решётку засасывает воздух.
  • Круглый плоский пьезоэлемент (нагреватель).
  • Блок управления.
  • Генератор.
  • Устройство ультразвукового увлажнителя

    В корпусе прибора находятся:

    • электронная часть;
    • плата питания;
    • усилитель;
    • излучатель на керамической основе (похож на обычный динамик, только работает в УЗ диапазоне);
    • вентилятор.

    Принцип работы ультразвукового увлажнителя

    Распространенные проблемы при работе

    Увлажнители – достаточно простая и надёжная техника. Чаще всего, они выходят из строя при:

    • попадании в корпус влаги;
    • неграмотной попытке чистить или обслуживать;
    • скачках в электросети.

    Попадание в корпус влаги – довольно частое явление. Случиться это может и от постепенного проникновения микрочастиц пара, и при неправильном обращении с устройством. Некоторые модели имеют отверстие для выхода пара в верхней части бака, а заливное отверстие – под баком.

    Добраться до него не всегда удобно, иногда требуется снять ёмкость. Поэтому кто-то ошибочно решает влить воду через паровыделитель. В результате вода может попадать в корпус, например, через отверстие из которого выдувается поток от вентилятора.

    Прибор в разобранном виде

    Браться за ремонт увлажнителя можно, если есть базовые знания электрики, тестер или мультиметр, а также навыки пайки.

    Рассмотрим основные виды неисправностей климатической техники и способы их устранения.

    Нет пара

    Причиной отсутствия пара может быть:

    • повреждение генератора;
    • окисление контактов платы;
    • поломка вентилятора;
    • повреждение мембраны (для ультразвуковых).

    Зачастую прибор включается, и даже пар может идти некоторое время, а прекращаться через одну – две минуты.

    Не расходуется вода

    О нормальной работе мембраны в УЗ устройствах говорит бульканье воды.

    Если его нет или оно совсем слабое, скорее всего замене подлежит излучатель. Поломки случаются по разным причинам.

    В частности, если была проблема с датчиком уровня, прибор мог работать какое-то время на сухую (датчик уровня мог сломаться сам, или его умышленно замкнули, а потом забыли вовремя отключить увлажнитель).

    Плесневелый запах

    Если появился затхлый запах, — приборнуждается в дезинфекции. Процедура отличается от простой замены воды в бачке. Запах вызывают колонии бактерий, для которых подходит влажная среда. Кроме того, вода может зацвести, в ней иногда селятся грибки. Часто местом скопления организмов становятся фильтры.

    Даже если прибор не будет работать всего сутки – обязательно сливайте воду. В период простоя бактерии размножаются даже в УЗ увлажнителях.

    Появление налёта

    Если на деталях и стенках появляется соляной налет – от него нельзя отмахиваться. Накипь пагубно влияет на технику, снижает его работоспособность и уменьшает ресурс изделия.

    Первым делом, устройство разбирается, чтобы можно было заглянуть внутрь и точно выяснить причину поломки. Прибор обесточивается, снимается бак (лучше подготовить чашку, куда помещается ёмкость для жидкости). Сухой тряпочкой протираются остатки влаги в поддоне.

    Перевернув оставшуюся часть корпуса, можно обнаружить от 3 до 5 болтов, которые нужно выкрутить и аккуратно снять нижнюю крышку.

    Разборка увлажнителя Boneco

    В приборах со встроенным гигрометром, этот элемент часто крепится на внутреннюю часть нижней крышки, возле вентиляционной решётки. Так что, снимая её, нужно избегать резких рывков, чтобы не повредить провода и контакты гигрометра.

    Диагностика

    Возможные причины поломок нужно исключать по мере проведения простых тестов с разобранным прибором:

  • Включить вилку в сеть и проверить, работает ли вентилятор (или кулер).
  • После 1 – 2 минут работы (и выключения из розетки), проверить наощупь температуру радиатора транзистора – холодный радиатор говорит о том, что проблема в генераторе.
  • Отсутствие признаков жизни и звуков от мембраны говорит о том, что сломался излучатель. Он подлежит замене.
  • Прозвонить нужно и все контакты на плате.
  • Порой, исключив все вышеперечисленные неисправности, владельцы обнаруживают, что причина именно в забившемся картридже. Так что вовремя меняйте фильтры!

    Чистка

    Модели и конструкции могут отличаться, а значит, и процессы чистки тоже.

    На внутренних деталях паровых приборов может появляться накипь. Те же методы, которые помогают избавиться от неё в чайниках, применимы и для увлажнителей. Например, можно залить воду с лимонной кислотой.

    Замена фильтров – ключевой этап проведения санитарных работ с увлажнителем.

    Ёмкость промывается проточной водой и вытирается изнутри мягкой тряпочкой, или мягкой щёткой.

    Нельзя во время чистки применять средства для мытья посуды, чистящие средства для унитазов и прочую агрессивную химию. Пострадать могут, как элементы прибора, так и люди, поскольку не удалённые микроскопические элементы вещества, осевшие на стенках, могут попасть в воздух при следующем запуске техники.

    Чистка прибора

    Дезинфекция это не просто чистка, а уже удаление микроорганизмов, скопившихся в емкости. Для дезинфекции применяют:

    • хлорный отбеливатель;
    • уксусную кислоту;
    • перекись водорода.

    Отбеливатель разводят водой по рецепту. Уксусную кислоту доводят концентрацию до процентного соотношения 10 – 20%. Перекись водорода не разводят.

    Заливают эту смесь в увлажнитель, и выдерживают несколько часов.

    Очень важно тщательно промыть устройство после процедуры, иначе, последующее использование может нанести серьезный вред здоровью.

    Затем протирают мягкой тряпочкой.

    Ремонт в электронной части

    Даже визуальный осмотр платы может многое о ней сказать. «Здоровая», она равномерно окрашена. Не имеет пятен и подтёков.

    Все контакты пропаяны, прозваниваются, не имеют вздутий отдельные элементы. Резисторы не должны быть сгоревшими (если сгорел, он темнеет).

    Проверьте, нет ли пробоя в дорожках платы.

    Короткое замыкание в сети устройства выводит из строя предохранители, которые нужно перепаять.

    Попадание внутрь водяного пара приводит к окислению контактов.

    Аккуратно плата извлекается из своего гнезда (обычно это вопрос нескольких болтов). Её поверхность чистится небольшой мягкой щёточкой со спиртом.

    УЗ мембрана

    Приобретя новую мембрану, не сложно заменить вышедшую из строя. Откручиваются крепёжные болты. Снимается керамическое кольцо вместе с частью платы. Небольшая круглая мембрана крепится к плате двумя проводками, которые аккуратно выпаиваются. Обезжириваются места соединения. После чего припаиваются провода нового элемента (не забудьте запомнить провод какого цвета где был).

    После помещения детали на нужное место всё собирается в обратном порядке.

    Используйте для замены транзисторов именно те, которые были установлены на увлажнителе с завода. Несоответствие его параметров может приводить к тому, что пар не будет образовываться.

    Безопасность

    Напоследок несколько советов, которые защитят технику от поломки и вас от неприятностей:

  • Заливайте воду только в то отверстие, которое рекомендовано производителем.
  • Не наклоняйтесь над соплом пара, чтобы провести ингаляции, как это делается над кастрюлей с отваром трав.
  • Работу с уксусом лучше проводить на свежем воздухе, чтобы избежать ожога слизистой дыхательных путей.
  • Не ставьте увлажнитель вблизи работающих электроприборов.
  • Не трогайте руками внутренние детали, когда проверяете на исправность элементы конструкции, пока не отключите его от электросети.
  • Утилизируете повреждённые детали так, как это рекомендуется производителем и правилами безопасности.
  • Не накрывайте аппарат ничем сверху, ставьте его так, чтобы не перекрывать доступ кислорода в нижнюю часть, где происходит забор воздуха.
  • Не прикасайтесь к корпусу мокрыми руками.
  • Отремонтировать увлажнитель вполне возможно своими руками. Сложнее бывает найти реальную причину поломки. Без специальных приборов сделать это не всегда возможно. Но зачастую грамотная эксплуатация, своевременная замена фильтров и чистка, помогут избежать серьёзного ремонта.

    Видео на тему

    Ремонт увлажнителя воздуха своими руками

    Ремонт увлажнителя воздуха своими руками

    Увлажнитель воздуха является очень важным устройством, функция которого заключается в увеличении процента влаги.

    Особенно актуально применять такое оборудование при излишней сухости в южных регионах, а также использовании кондиционеров в комнате.

    Работает устройство после покупки довольно долго, но со временем, как и любое другое оборудование, может сломаться. В этих случаях потребуется ремонт увлажнителя воздуха или его замена.

    Разновидности устройств

    Сегодня на рынке можно найти множество различных моделей воздухоувлажнителей разных производителей. Все они отличаются качеством, стоимостью и другими параметрами. Но любое оборудование такого типа можно разделить на несколько основных групп:

  • Традиционные устройства. Работают по классической схеме или с помощью применения технологии холодного воздуха.
  • Паровые.
  • Ультразвуковые.
  • Паровые устройства работают по принципу горячего испарения. Пьезоэлемент нагревает воду, а полученный пар распространяется по комнате с помощью кулера.

    При ультразвуковом и традиционном методе нагревания этого не происходит. Традиционные увлажнители работают с помощь вентилятора, который засасывает воздух из помещения и прогоняет его через фильтр.

    На выходе получается увлажнённый кислород, насыщенный полезными молекулами и веществами.

    Ультразвуковые устройства также работают по принципу выдувания воздуха кулером, но здесь с помощью вибрации молекулы воды разбиваются на более мелкие частицы и только потом попадают в помещение.

    Увлажнитель воздуха Boneco, ремонт своими руками.

    Конструктивные особенности

    Паровые увлажнители могут иметь разную форму и внешний вид, но конструктивно они все одинаковые. В верхней части или сбоку находится бак с водой, под которым или же с противоположной стороны находится блок со всей электрической частью:

    • блок управления;
    • генератор;
    • пьезоэлемент для нагрева воды;
    • кулер.

    Ультразвуковой увлажнитель устроен немного по-другому. Он включает в себя следующие ключевые элементы:

    • плита питания;
    • электронная часть;
    • вентилятор;
    • излучатель на основе керамики.

    Основные проблемы при работе

    Такие устройства характеризуются довольно большим уровнем защиты и надёжности. Ломаются они редко, но если это случится, то ремонт может обойтись дорого. Зачастую выход из строя случается по следующим причинам:

    • попадание в корпус влаги;
    • резкие скачки напряжения в электросети;
    • непрофессиональное обслуживание.

    Первый вариант поломки происходит довольно часто, так как сверху находится вода, поэтому при разгерметизации корпуса она может попасть в нижнюю электрическую часть устройства.

    Кроме этого, микрочастицы пара также со временем могут попадать внутрь даже без разгерметизации.

    Некоторые модели во избежание такого явления обустраиваются системой заливки воды снизу бака и отверстием для вывода лишнего пара сверху ёмкости.

    Добраться до нижнего отверстия для заливки воды не всегда удобно, и некоторые заливают её через верх, то есть через отверстие для отвода пара. Это приводит к выходу из строя устройства, поскольку вода попадает в вентилятор. Ремонтировать увлажнитель самостоятельно можно только при наличии базовых знаний в электронике, паяльника и тестера.

    Ультразвуковой увлажнитель воздуха. Мои отзывы и мелкий ремонт своими руками.

    Можно выделить основные неисправности увлажнителя воздуха, которые будут проявлять себя следующим образом:

  • Отсутствие пара. Если увлажнитель воздуха не парит, причиной этому могут быть разные факторы. К примеру, повреждение мембраны, окисление контактов платы, неисправности генератора или вентилятора. Как правило, пароувлажнитель может включиться и работать несколько минут, после чего прекратит увлажнение воздуха.
  • Не используется вода. Если мембрана работает нормально в ультразвуковых устройствах, то будет наблюдаться характерное бульканье воды в ёмкости. Если такого явления не наблюдается, то это может свидетельствовать о поломке излучателя. Причин может быть несколько. Одна из самых распространённых — поломка из-за неисправности датчика уровня воды. В связи с этим прибор мог работать некоторое время всухую.
  • Появление запаха плесени. В этом случае устройство нужно продезинфицировать. Процедура немного другая, чем просто замена воды в ёмкости. Такое явление возникает из-за бактерий, которые активно размножаются во влажной среде. Из-за этого может появиться плесень и грибок. Зачастую уязвимым местом является фильтр устройства.
  • Возникновение налёта. При его появлении нужно соответствующе реагировать. Он воздействует на технику только негативно: снижает работоспособность и мощность оборудования.
  • Не работает совсем. Устройство не будет работать вовсе, если нет питания от электросети. В первую очередь нужно проверить щиток в доме и другие подключённые приборы, возможно выбила линия или же аппарат не включён в розетку. Такое может быть и тогда, когда перегорел предохранитель вилки. Может быть, внутри вилки провода подсоединены неправильно, поэтому она отвинчивается и проверяется на корректность подсоединения. Кроме этого, возможен перебитый провод. Это проверяются тестером, и если обнаружены повреждения, то целесообразно его заменить.
  • Не идёт воздух. Если устройство работает, но при этом не идёт воздух, то в 99% случаев забился воздушный канал забора воздуха и соответствующие фильтры. Может не корректно работать вентилятор. Хотя это бывает очень редко, но его проверить тоже нужно. Если он вращается неравномерно или полностью не работает, то лучше обратиться в мастерскую или сдать устройство по гарантии. Возможно, в этой ситуации вышел из строя электродвигатель, и он нуждается в замене.
  • Самостоятельный ремонт

    Для начала необходимо разобрать устройство для того, чтобы заглянуть внутрь и определить причину поломки. Устройство отключается от подачи электричества, бак снимается. После чего сухой тряпкой нужно протереть поддон от остатков влаги.

    Дальше корпус переворачивается, отвинчиваются шурупы или болты, которые держат крышку, и она снимается. Зачастую гигрометр устройства крепится на нижней крышке с внутренней стороны. В связи с этим снимать крышку нужно аккуратно, чтобы не повредить соединения и провода, ведущие от главной платы к гигрометру.

    Такие ситуации часто возникают при ремонте увлажнителя воздуха Bork.

    Определение причины поломки нужно осуществлять по мере проверки каждого элемента, расположенного внутри электрического блока. Нужно выполнять действия в такой последовательности:

  • Включить вилку в электросеть и проверить работу вентилятора и кулера.
  • После того как устройство поработает 2-3 минуты, нужно проверить температуру радиатора транзистора. Если он холодный, то это говорит о поломке генератора. Для этого не нужно использовать специального оборудования, можно проверять на ощупь.
  • Если не слышны звуки от мембраны, то излучатель вышел из строя и подлежит замене.
  • С помощью тестера проверить все контакты и провода.
  • Замена ультразвуковой мембраны в увлажнителе воздуха своими руками.

    Применяемые методы для чистки увлажнителей воздуха от накипи такие же, как и для чайников. К примеру, можно залить концентрат воды с лимонной кислотой. Замена фильтров является одним из основных санитарных профилактических методов очистки воздухоувлажнителя.

    Ёмкость необходимо промыть водой и протереть тряпкой или мягкой щёткой. Категорически не рекомендуется применять для чистки агрессивную химию, вроде средств для мытья посуды, ванны, унитазов. При этом может пострадать не только техника, но и люди, поскольку осевшие на стенках устройства вредные вещества могут попасть в воздух при последующей работе.

    При дезинфекции нужно не просто промыть устройство, а удалить бактерии, которые на нём осели. Для этого используют:

    • лимонную кислоту — концентрация 10-20%;
    • перекись водорода — разводить не нужно;
    • отбеливатель на основе хлора — разводится по рецепту.

    Любая из предложенных смесей заливается в увлажнитель и выдерживается на протяжении нескольких часов. После этого необходимо тщательно промыть водой устройство. В противоположном случае последующее использование может нанести вред здоровью окружающих. В конце необходимо протереть ёмкость влажной тряпкой.

    Увлажнитель воздуха. Ремонт своими руками

    Электрические комплектующие

    Даже если визуально осмотреть плату, то можно понять, в каком она состоянии. Исправная плата не будет иметь подтёков, пятен различного происхождения и тому подобного. Все контакты должны быть пропаяны и прозваниваться.

    Если сломался увлажнитель воздуха, то могут наблюдаться пробоины на дорожках платы. В случае сильных скачков напряжения могут выйти из строя предохранители. Их следует поменять. Окислиться контакты могут при попадании внутрь пара. Их нужно перепаять.

    Плата перед этим откручивается и протирается тряпкой.

    При покупке новой мембраны заменить старую не составит никакого труда. Для начала откручиваются крепёжные болты, а потом снимается керамическое кольцо. Сама мембрана небольших размеров и крепится на плате с помощью двух проводков. Они выпаиваются, места на плате протираются тряпкой, обезжириваются и припаиваются провода от новой мембраны.

    Меры безопасности

    Используя устройство, необходимо соблюдать некоторые меры безопасности. Они защитят устройство от поломки, а владельцев от неприятностей, связанных с его ремонтом. В первую очередь следует отметить, что воду нужно заливать только в те отверстия, которые рекомендуются производителем для этих целей.

    Многие применяют устройство в качестве ингалятора, то есть наклоняются над соплом пара и вдыхают. Это делать нельзя, так как проводятся такие процедуры, как правило, над кастрюлей с отваром трав.

    Очищать устройство уксусом можно только на открытом воздухе. Если делать это в помещении, то можно получить ожоги лёгких или других органов дыхательных путей.

    Возле работающих приборов нельзя включать увлажнитель, так как пар может попасть в них и создать короткое замыкание.

    Во время проверки работоспособности или профилактики нельзя прикасаться руками к любым внутренним комплектующим, пока прибор не будет отключён от электросети.

    Утилизацию испорченных деталей нужно проводить таким образом, как указано в инструкции и рекомендациях от производителей.

    Устройство не рекомендуется также накрывать сверху тряпкой, салфеткой или другими вещами, поскольку это может привести к поломке оборудования. Кроме этого, корпус нельзя трогать мокрыми руками.

    Отремонтировать такое устройство, как увлажнитель, самостоятельно несложно. На практике намного тяжелее найти причину поломки. Без специального оборудования определить её бывает иногда просто невозможно.

    Но если эксплуатировать устройство правильно, вовремя заменять фильтры, делать периодическую профилактику, то серьёзных поломок возникнуть не должно. Увлажнитель не будет протекать, а работа будет стабильной.

    Бытовуха: ремонт увлажнителя воздуха.

    Ремонт ультразвукового увлажнителя воздуха своими руками

    Ремонт увлажнителя воздуха своими руками

    Почему перестала работать мойка воздуха Venta?

    Иногда пользователи моек воздуха моделей Venta LW15, LW25, LW45, LW24 Plus, LW44 Plus обращаются с одинаковой жалобой: «Мы залили по уровню воду в поддон прибора, но прибор не работает. Что делать?» При этом, на панели индикации режима работы прибора, загорается красный треугольник, указывающий на отсутствие воды в приборе:

    Индикация отсутствия воды в мойке воздуха Venta

    Причины данного явления могут быть разными:

    1.

    Вы залили дистиллированную воду

    В поддоне прибора есть два длинных железных контакта. Пока они смочены водой, по ним к двигателю прибора «передается сигнал» о наличии воды и прибор работает.

    Вода испаряется, контакты становятся сухими, «передача сигнала» прекращается и прибор выключается, показывая нам отключение прибора световой индикацией красного треугольника на панели управления.

    Так как дистиллированная вода является плохим проводником, то прибор может «не видеть» эту воду.

    Для восстановления работоспособности прибора поменяйте воду на обычную или добавьте в дистиллированную воду столовую ложку соли.

    2. Небольшая недоработка в первых моделях с электронным управлением

    Симптомы, в большинстве случаев, следующие. Залили в поддон новую воду. Собрали прибор.

    Как выполнить ремонт увлажнителя воздуха своими руками?

    Включили питание и одну из скоростей. Лопасти вентилятора слегка дернулись и остановились, на панели индикации режима работы прибора загорается красный треугольник, указывающий на отсутствие воды в приборе.

    Причиной может быть пропадание контакта между поддоном и двигателем, т.е.

    «передача сигнала» оборвалась. Чаще всего это может произойти в этом месте (обозначено красным кружком):

    Возможное место потери контакта между поддоном и двигателем

    Для восстановления контакта необходимо разобрать прибор и вынуть двигатель. Двигатель, при виде сверху, имеет форму крестовины. В две стороны идут широкие полосы, в две другие узкие трубки. Торец одной такой трубки пустой, в торце другой трубки находится необходимый нам железный контакт, где возможен разрыв цепочки между поддоном и двигателем.

    Если данный контакт загнут, то это прибор, в котором уже устранена потеря контакта между поддоном и двигателем:

    Загнутый контакт в последних моделях Venta LW15/25/45

    В данном случае можно попробовать протереть контакты по всей цепи поддон-двигатель (смотрите ниже 3-й пункт).

    В первых моделях с электронным управлением контакт на двигателе прямой (обозначено красным кружком):

    Прямой контакт в ранних моделях Venta с электронным управлением

    Для восстановления работоспособности прибора данный контакт необходимо немного вытянуть.

    Для этого необходимо воспользоваться какими-нибудь подручными средствами, например, небольшой отверткой:

    Контакт задвинут

    Немного вытягиваем контакт

    Вытянуть следует примерно таким образом

    Собираем прибор, включаем.

    В большинстве случаев, прибор должен заработать.

    3. Окисление контактов

    Если прибор так и не заработал, попробуйте протереть от окислов спиртовыми составами все контакты по цепочке «двигатель-поддон».

    А именно сам контакт на двигателе, который мы только что вытягивали. Далее по цепочке планку с контактами на верхней части корпуса прибора и контакты в поддоне:

    Контактная планка в верхней части прибора

    Верхний контакт контактной планки

    Нижний контакт контактной планки

    Одна из контактных пластин в поддоне прибора

    Если, после всех проведенных процедур, прибор не заработал, то для дальнейшей консультации обратитесь в наш сервисный центр.

    Внимание!

    При обслуживании двигателя прибора, не допускайте попадания воды внутрь моторного блока.
    Протирайте корпус мотора и лопасти вентилятора сухой тряпочкой!

    Перейти к списку статей

    Littleone 2006-2009 > Дела семейные > Наш дом > Поломка увлажнителей

    Просмотреть полную версию : Поломка увлажнителей

    Хочу поделиться своей бедой. забыла на ночь выключить сразу два увлажнителя ультразвуковых. Вода конечно-же закончилась. Когда утром спохватилась — они во всю уже работали вхолостую.

    А теперь вот, заливаю воду, слышу, что какой-то процесс там идет. А пара нет. Это все?
    Увлажнители, слава богу, из простых. Но они так нужны моим орхидеям

    Основные неисправности увлажнителя воздуха и способы их устранения

    Ремонт увлажнителя воздуха своими руками

    Разобранный увлажнитель воздуха

    Большое количество людей работают в условиях, которые тяжело назвать благоприятными в плане климата. Да и если говорить об улице, то порой степень загрязнения воздуха настолько высокая, что это может негативно повлиять на состояние здоровья.

    В нынешнее время главными спутниками сухого воздуха в помещении являются рассеянность, быстрая утомляемость, усталость. В определенном влажном режиме нуждаются обои, деревянная мебель, картины, и, конечно же – растения.

    Теперь такую проблему можно решить с помощью увлажнителей воздуха, изготовлением которых занимаются многие компании, в частности Electrolux,  Vitek , Bork , Boneco, Polaris, Venta. Особенно среди остальных выделяются такие лидеры рынка как Electrolux и Boneco.

    Суть работы такого аппарата заключается в том, что он способен наполнять воздух необходимым количеством влаги, а также очищать его  от всевозможных вредных веществ. Кроме вышеперечисленных стандартных функций, увлажнители имеют свойство выделять своеобразные заряженные молекулы, которые положительно влияют на человеческий организм.

    Приобрести увлажнитель воздуха Electrolux,  Boneco, Vitek или какой-то другой компании можно с легкостью во — многих магазинах, но вот что делать, если такой аппарат поломался? Возможен ли ремонт увлажнителя воздуха своими руками или обязательно нужно обращаться за помощью к специалисту?  Ниже хотелось бы рассмотреть наиболее частые поломки, и какие действия надо предпринимать для того, чтобы самостоятельно устранить неполадку.

    Распространенные проблемы при работе

    style=”display:block” data-ad-client=”ca-pub-9337857885889635″ data-ad-slot=”9967522739″

    data-ad-format=”auto”>

    Во время работы ультразвукового увлажнителя воздуха могут возникнуть различные проблемы. Совершенно не важно, под каким брендом выпускается увлажнитель, ведь могут поломаться, как аппараты polaris,  venta, так и признанные лидеры рынка Electrolux,  Boneco или Vitek. Несмотря на то, что такое устройство кажется достаточно сложным, многие неполадки можно решить самостоятельно.

    Неприятный запах

    В случае, когда ощущается неприятный запах во время работы увлажнителя воздуха polaris,  venta или какого-то другого,  то, скорее всего проблема заключается в том, что загрязнилась мембрана.

    Надо отметить, что ничего страшного в такой поломке нет, и необходимо просто снять, а затем хорошо ее прочистить.

    Данная конструкция у каждой отдельной модели разная, но процесс разборки и очистки всегда один и тот же.

    Схема увлажнителя воздуха

    Сначала нужно вынуть вилку из розетки, аккуратно приподнять панель, размещенную в задней части и снять ее. Потом отсоединяются шнуры, по которым осуществляется питание мембраны и снимается пластиковый стержень, скрепляющий конструкцию самой мембраны.

    Затем надо выдвинуть нижний валик, размещенный в кольцевой мембране и снять верхний валик. В конце учитывая общее состояние мембраны, ее либо полностью моют с мыльной водой, либо же заменяют новой.

    Не применяется вода

    Бывают такие ситуации, когда увлажнитель воздуха якобы работает в правильном режиме, но в то же время не использует воду. Такое поведение может означать лишь одно – заедается кольцевая мембрана. Данный тип поломки наблюдается среди увлажнителей Electrolux, Vitek , Bork и других не менее известных брендов. Лучше всего приобрести новую мембрану.

    В некоторых случаях такая проблема возникает и из-за повреждения двигателя привода кольцевой мембраны. Его можно собственноручно заменить, так как ничего сложного в такой работе нет.

    Для того чтобы отремонтировать электродвигатель надо пометить приводной валик. После этого прибор собирается, включается в розетку и работает примерно 30 секунд.

    Такой процесс повторяется несколько раз и если валик стоит на месте, а  не вращается, то электродвигатель необходимо заменить.

    Снимается он довольно легко, так как надо только открутить стандартные крепежные винты и разъединить колодки питания.
    к меню ?

    На что обратить внимания при ремонте увлажнителя воздуха — видео

    Не идет воздух

    Увлажнители Electrolux,   Boneco, Polaris,  Venta и другие могут работать, но при этом воздух не будет идти. Причиной такой неисправности является засорение воздушных отверстий, а соответственно для решения проблемы надо приобрести новый фильтр воздухозаборной решетки. Также  поломка может возникнуть и потому, что тормозит вентилятор, поэтому надо проверить эффективно ли он работает.

    В случае, когда вентилятор заблокирован или тормозит во время работы, необходимо обратится за помощью к специалистам. Можно проверить вентилятор в сервисном центре одной из крупных компаний, таких как Boneco, Electrolux или Bork.

    Хотелось бы вспомнить и о неисправности внутреннего электромонтажа. Дело в том, что контакты, расположенные в корпусе ультразвукового увлажнителя могут по истечению определенного срока времени существенно ослабнуть, ведь этот аппарат является переносным. Если самостоятельно не удается обнаружить нарушения, то лучше всего отнести прибор в сервисный центр Venta, Bork или другой фирмы.

    Совершенно не работает

    Варианты увлажнения воздуха

    Увлажнители воздуха Venta, Electrolux и иные могут не работать, если отсутствует электрическое питание. В случае, когда в такой цепи прекратили работать и другие приборы, надо внимательно проверить щиток на наличие перегоревших предохранителей. Также нужно проверить есть ли вообще напряжение в розетке и хорошо ли подключено устройство.

    Подобная проблема является актуальной, когда перегорает предохранитель вилки, и соответственно эту часть прибора надо заменить. Если же ситуация повторится опять, то надо обратится за помощью к специалистам какой-то хорошей компании, например venta или  Bork.

    Причина неисправности может заключаться и в том, что неправильным образом подсоединена  вилка, поэтому надо снять крышку и внимательно изучить состояние под ней.
    к меню ?

    Правила безопасности при использовании увлажнителя воздуха

    style=”display:block; text-align:center;” data-ad-layout=”in-article” data-ad-format=”fluid” data-ad-client=”ca-pub-9337857885889635″

    data-ad-slot=”9725334793″>

    Если человек пользуется увлажнителем воздуха Venta, Boneco, Electrolux или Bork, то всегда нужно соблюдать некоторые правила безопасности:

    • Ни в коем случае нельзя допускать, чтобы на другие устройства и электророзетки направлялись потоки воздуха непосредственно от увлажнителя;
    • Во время сборки аппарата необходимо обеспечить возврат абсолютно всех имеющихся запчастей и шнуров в их первоначальное положение;
    • Нельзя применять увлажнитель воздуха вместо какого-то другого прибора, например для сушки или проветривания одежды;
    • Если прибор поломался, то перед тем как попытаться его ремонтировать, обязательно нужно отключить увлажнитель от розетки;
    • В ситуации, когда увлажнитель имеет заземление, с помощью специального тестера внимательно проверяется степень его надежности и безопасности. На индикаторе тестера можно увидеть заземлены или нет части прибора, сделанные из металла.

      Вывод

    В  конце хотелось бы отметить, что увлажнители воздуха фирмы venta и других являются достаточно необходимыми приборами в помещении. Конечно же, как и любая техника, со временем устройство может поломаться, но большинство неисправностей можно устранить своими руками.

    Настольный увлажнитель воздуха

    Также достаточно важным считается уход за увлажнителем, ведь если всегда соблюдать правила безопасности, то шансы на то, что устройство выйдет из строя, существенно уменьшаются, и соответственно он исправно будет работать на протяжении долгого периода времени.

    Ремонт увлажнителя воздуха своими руками – Вентиляторы, Калориферы – климатическое оборудование

    Ремонт увлажнителя воздуха своими руками

    Категория: Вентиляторы

    Современный увлажнитель воздуха довольно полезная вещь. Польза его заключается, прежде всего, в том, что он способен существенно сокращать заболеваемость людей, которые большую часть времени проводят в помещении.

    Однако случается, что устройства эти выходит из строя. В такой ситуации не стоит спешить и искать мастерскую для ремонта оборудования.

      Поэтому, если перестал работать увлажнитель воздуха, или работает неправильно, поломки могут быть незначительными и легко устраняются самостоятельно.

    Не идет пар

    Если увлажнитель воздуха находится в рабочем состоянии, пар может не выходить. Причину такой поломки стоит искать в воздушных отверстиях, которые вероятнее всего засорены. Чтобы решить подобную проблему нужно приобрести новый фильтр и установить его на место старого.

    Пар может не выходить из-за дефектов вентилятора, который притормаживает или не крутится совсем. Вентилятор может работать неэффективно, или быть совсем заблокированным.

    Прежде всего, нужно проверить вентилятор, прокрутить его лопасти. Часто вентилятор перестает работать по причине выхода из строя электродвигателя. Если проблему не удалось устранить, рекомендуется обратиться к специалистам.

    Может быть вышел из строя электромотор и его придется заменить.

    Причина неэффективного распространения пара может скрываться в неисправности внутренней электропроводки. Прибор является переносным, поэтому зажимы контактов иногда теряют свою цепкость. Эту неисправность можно установить самостоятельно, проверив соединения.

    Обнаружена протечка

    Причины протечки могут быть разными. Иногда это случается из-за заводского брака, в таком случае самым разумным выходом будет возврат прибора в точку продажи, если сроки покупки предусматривают это.

    Можно обратиться в фирменный сервисный центр конкретной торговой марки, чтобы вернуть деньги. Однако случается, что протечка возникает после длительного использования прибора.

    В таком случае можно решить проблему самостоятельно.

    После разборки прибора часто обнаруживается, что причиной протекания является неплотная установка фильтра. В таком случае фильтр нужно докрутить, проверить фиксацию клапанов, а потом собрать аппарат правильно.

    Протечка может возникать из-за износа выпускной трубы или плохого ее соединения с устройством. Нужно проверить эту деталь, и если она износилась, то придется заменить, а это стоит немало.

    Поврежденной может оказаться распределительная головка, по которой распространяется воздух. Если кассеты установлены плохо, поток воздуха слишком быстрый или выявлены засорения гидрозатвора, жидкость из прибора может вытекать. Придется проверить правильность установки и соединений, очистить гидрозатвор от мусора.

    Образование накипи

    Довольно часто во время работы ультразвуковых увлажнителей на приборе появляется белый налет. Его состав – самые разные соли, оседающие на деталях прибора и горизонтальных поверхностях. Количество налета зависит от жесткости воды. И если не удалить его своевременно, устройство может выйти из строя и потребуется ремонт.

    Чтобы устранить налет используются картриджи с ионообменной смолой, в состав которой входят микродисперсные частицы, обладающие способностью впитывать соли.

    Такую смолу нужно регулярно менять, и частота замены зависит от интенсивности использования прибора и качества воды.

    В идеале должна применяться дистиллированная жидкость, щадящая картридж, однако зачастую не представляется возможным ее использовать.

    Шум и гудение

    Если увлажнитель воздуха начал гудет, самой распространенной причиной является проблема с вентилятором. Пар вырабатывается ультразвуковой мембраной, однако вентилятор не способен поднимать его по трубе и рассеивать в воздухе.

    Решением этой проблемы является замена вентилятора или его разборка и прочистка. Ведь на протяжении длительного времени работы в корпус могла попадать пыль, которая замедляет работу лопастей, а иногда выводит из строя электродвигатель.

    Устранить шум можно, очистив мембрану увлажнителя с помощью обычного уксуса. Бывает, что устранить шумы позволяет смазка двигателя выдува пара наружу. Также в результате падения двигатель может сместиться. В таком случае придется разобрать прибор и установить его на место.

    Часто шумы и гудения возникают из-за розбаллансированности прибора. Такое случается после длительного использования. В таком случае ремонт увлажнителя воздуха своими руками заключается в попытке закрепления всех шатающихся деталей. Но в некоторых случаях оказывается, что прибор просто отработал свой ресурс.

    Очистка увлажнителя

    Чтобы почистить прибор самостоятельно не требуются специальные приспособления или знания. Для этого нужно отсоединить увлажнитель от сети питания и растворить немного мыла в горячей воде.

    Используя мягкую щетку очистить резервуар прибор мыльным раствором. Для ополаскивания нужно применять проточную воду, а после протереть сухой тряпкой и наполнить водой.

    Во время чистки придется действовать аккуратно, чтобы не допустить заливания рабочих деталей.

    Тщательную очистку стоит проводить раз в три-четыре дня. Для этого нужно удалить воду из устройства, подготовить слабый раствор уксуса, залить его в бак и оставить примерно на 1 час.

    После этого раствор удалить а бак тщательно промыть теплой водой. Иногда приходится вычищать дно емкости щеткой. Если уксуса не окажется под рукой, с таким же успехом можно применять лимонную кислоту.

    Во время очистки нужно проверять фильтры и при необходимости менять их.

    Бывают ситуации, когда загрязнения удалить трудно. В таком случае нужно использовать средства для очистки, которые рекомендует конкретный производитель прибора. Также хорошо подойдут жидкости для чистки чайников.

    Дезинфекция

    Рекомендуется проводить дезинфекцию увлажнителя воздуха раз в неделю. Это позволит избежать появления опасных бактерий. Перед дезинфекцией прибор нужно помыть, используя вышеописанный способ. Затем приготовить раствор, используя 1 чайную ложку отбеливателя (перекиси), который растворит в литре воды.

    Раствор залить в резервуар и включить прибор. Когда начнется испарение жидкости, прибор нужно выключит. Спустя 3-4 минуты жидкость слить и промыть резервуар холодной проточной водой. После этого залить чистую воду и включить увлажнитель на 3-4 минуты, затем снова слить воду и промыть.

    Данная процедура повторяется до полного устранения запаха отбеливателя.

    Специалисты рекомендуют подобную очистку от бактерий осуществлять в открытом помещении, к примеру, на улице или на балконе. Иногда приходится чистить увлажнитель и от плесени.

    В таком случае вышеприведенные рекомендации выполняются в едином комплексе. А чтобы не допустить образования накипи и появления опасных бактерий, нужно не давать воде застаиваться в резервуаре.

    Если прибор не планируется использовать на протяжении длительного времени, нужно слить воду и провести очистку.

    Предохранительные меры

    Чтобы уберечь увлажнитель от поломок стоит придерживать правил эксплуатации. Они простые и не потребуют от владельца много времени.

  • Каждый день мыть устройство мыльным раствором, удалять накипь с нагревательных элементов, протирать корпус влажной тряпкой.
  • Примерно 2-3 раза в неделю проводить полную очистку, применяя для протирки уксус, прополаскивать прибор и протирать сухой тряпкой.
  • Проводить дезинфекцию, используя отбеливатель или перекись водорода.
  • Регулярно менять фильтры. Это позволит избежать неприятного запаха, распространения опасных бактерий и убережет прибор от поломок.
  • Проводить сезонную чистку перед прекращением использования и до начала активной работы после длительного простаивания.
  • Для хранения прибора использовать сухое, чистое место.
  • Специалисты утверждают: увлажнители воздуха можно и нужно ремонтировать самостоятельно. И если получено тревожное сообщение, стоит реагировать быстро. В таком случае шансы спасти прибор своими руками существенно повышаются. А это – экономия времени и денег, ведь ремонт в мастерской обойдется недешево.

    Ремонт увлажнителя воздуха своими руками и обзор основных неполадок

    Ремонт увлажнителя воздуха своими руками

    x

    Check Also

    Как увеличить дальность Wi-Fi – это вопрос, который тревожит чуть ли не каждого обладателя роутера. Дело в том, что в больших помещениях уровень сигнала сильно …

    Стандарт беспроводных сетей поныне бессилен вытеснить технологию мобильной связи, объясняется просто: дальность действия сравнительно невелика. Замечены, конечно, некоторые другие особенности — сложности идентификации, большая величина …

    Чтобы узнать, сколько градусов должен показывать термометр в холодильнике, следует изучить правила хранения продуктов. Разберемся, при какой температуре надо держать еду, чтобы она сохраняла питательные …

    Развитие цифровых технологий за последние двадцать лет шагнуло далеко вперед. Современные телевизоры вместо кассетных или дисковых магнитофонов прекрасно считывают информацию с внешних USB устройств, таких …

    При упоминании магнитной антенны сразу наполняют память конструкции на ферритовом стержне, отчасти правильно. Разновидности одного типа устройств. Магнитной называется рамочная антенна, периметр которой много меньше …

    можно купить у нас в Москве Шнековые соковыжималки это совершенно новый тип прессовых соковыжималок, в которых сок извлекается автоматическим способом при скорости 40-80 оборотов в …

    Чашечка кофе утром перед выходом бодрит и придает сил, а во время работы помогает развеять будничную скуку. Напиток актуален и дома, и в офисе. Единственная …

    Под дециметровым диапазоном понимаются частоты вещания телевидения, включая цифровое. Некоторые антенны сегмента просты, иные сложной конструкции. Назначение агрегатов принимать горизонтальную поляризацию с вышек. Сегодня рассмотрим, …

    Самые лучшие напольные весы по отзывам покупателей Контроль и точность измерений – важный аспект при борьбе с лишним весом. Чтобы точно определить массу тела и …

    По сведениям ОТК Первого канала лучшие заварочные чайники изготавливаются из глины. Специалист с закрытыми глазами продегустировал напитки, полученные при эквивалентных условиях в разной посуде, и …

    Говорят, что по итогам 2013 года лидирует на рынке утюгов фирма Philips. Сегодня мы попробуем понять, какой марки утюг лучше, а также оценим шансы конкурентов …

    Концентрат яблочного сока продают на крупнейших сырьевых площадках мира точно так же, как нефть или алюминий. Причиной этому является колоссальный спрос на такой пищевой продукт …

    Товарное изобилие это, конечно, хорошо. Но как же трудно выбрать что-то одно из многих тысяч моделей! Продавцы расхваливают то, что им выгодней и на их …

    В этой статье мы постараемся сформулировать основные критерии сравнения вышивальных машин. Насмотревшись на китайский ширпотреб, заполонивший улицы, многие думают что вышивальная машина суть выброшенные деньги …

    Рассмотрим, какое оборудование подойдет для определённого случая больше прочих. Сегодня по плану семьи с детьми, студенты и спортсмены, любители свежих напитков. Подберём лучшую соковыжималку для …

    Отзыв: Аэрогриль Ves Electric 797 с галогеном — Классная штука этот гриль, а пища-пальчики оближешь! На улице осень, дождь и слякоть, у каждого наступает ностальгия …

    Стоит начать с инструкции, где указан перечень поддерживаемых стандартов. Владелец домашнего кинотеатра должен четко понимать: создана куча форматов, хранящих изображение, вдобавок часто диски пишут с …

    Как выбрать телевизор: всё, о чём обычно молчат в магазинах Руководство для тех, кто хочет купить идеальный телевизор, не переплатив ни копейки. Маркетологи больше не …

    Народ, постя комментарии, силится узнать, как выбрать погружной блендер. Простые модели бестолковые, им бы взбивать коктейли только. С мощностью 150 Вт товары смотрятся примитивно рядом …

    Характеристика в рейтинге О назначении телевизионных антенн уже давно известно всем и каждому – это устройства, предназначенные для приёма и передачи на ТВ-технику цифрового или …

    На задней стенке холодильника намерзает лед — что делать? Почему намерзает задняя стенка холодильника – это достаточно частое явление. Иногда это происходит из-за неисправности устройства, …

    Почему планшет плохо ловит Wi-Fi? Причин может быть несколько. Возможно, на планшете слабая Wi-Fi антенна, не позволяющая нормально пользоваться беспроводным интернетом. Если в другой комнате, …

    Ремонт вязальной машины — это дело сложное и под силу только опытному мастеру. Хорошо, если вы живете в Москве или другом крупном городе, где есть …

    Автомобильные антенны сегодня расходятся предназначением. В боевых условиях ловят связь, в мирных – каналы вещания, навигационную информацию. Автомобильная антенна представляет собой четвертьволновый вибратор, дополненный согласующими …

    Ремонт увлажнителя воздуха своими руками

    Ремонт увлажнителя воздуха своими руками

    Увлажнитель воздуха не такая бесполезная вещь, как это принято думать. Если правильно поставить дело, то можно значительно снизить заболеваемость домашних. Главное уместить показатели в нужные рамки, а врачи рекомендуют значение от 45 до 60 процентов.

    Хотя и 65 к летальным последствиям не приведет. Вся проблема собственно заключается в гигрометре, хотя и пьезоэлектрический генератор пара собрать не каждому под силу.

    С чем столкнется затеявший ремонт увлажнителя воздуха своими руками? Об этом мы планируем поговорить именно сегодня.

    Какие бывают увлажнители воздуха

    На сегодняшний день имеется три конструкции, одна из которых мало чем отличается от электрочайника:

  • Емкость с вентилятором способна поднять относительную влажность, если достаточно долго держать прибор включенным. Процесс идет за счет принудительного обдува поверхности, что ускоряет испарение.
  • Если жидкость нагреть, то атмосфера насыщается влагой гораздо быстрее. Отличие от электрочайника в чуть меньшей температуре. При этом вполне реально обжечься, а по нашим прикидкам может и потолочная плитка отпасть.
  • Самым совершенным считается тот метод, который активно используется в каминах для имитации пламени. Пластина кварца подвергается воздействию тока частоты, превышающей порог слышимости, за счет чего создаются колебания в такт напряжению. В результате контакта элемента с водой последняя начинает активно испаряться. Пар виден невооруженным глазом, но имеет комнатную температуру.
  • В каминах поток молекул воды освещается лампой, за счет чего получается столь реальная имитация пламени, что создается впечатление возможности обжечься. Но на самом деле, это всего лишь холодная струя испаренной жидкости. Для того, чтобы элемент работал, имеется целая специальная механическая обстановка.

    Другого слова при виде этих чудес не находится. Бак содержит углубление с излучателем, сбоку от которого расположился поплавок. Чтобы не делать отверстий в дне, датчик магнитный. То есть когда вода в увлажнителе воздуха заканчивается, поплавок опускается вниз, его поле улавливается чувствительным элементом электронной платы.

    В результате прибор работать перестает.

    • Чаша, как у чайника, ставится на корпус, содержащий всю электронику.
    • По центру емкости идет вертикальное жерло, расположенное строго над излучателем.
    • Чуть сбоку находится углубление с поплавком.
    • Емкость наполняется снизу, а крышка имеет клапан, через который понемногу травится вода.
    • Фактически бак имеется форму цилиндра с вырезом в виде жерла, а в рабочую камеру жидкость просачивается очень медленно.
    • Для скорейшего распространения пара к пьезоэлементу увлажнителя воздуха выходит отверстие турбины. Это создает избыточное давление, за счет чего пар устремляется наружу. Воздух засасывает из-под основания, через щели.

    Обратите внимание, что если залить воду в жерло, она потечет через отверстие турбины к электронным схемам, что вызовет временную или устойчивую неисправность. Кроме того в таких приборах может отсутствовать заземление, что делает их чрезвычайно опасными для жизни.

    Внутреннее устройство увлажнителя воздуха

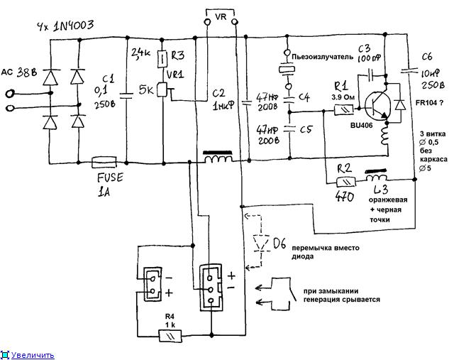
    Плата питания формирует напряжения для питания активных элементов усилителя с положительной обратной связью. За счет этого каскад начинает генерировать колебания. Транзистор установлен на радиаторе для отвода лишнего тепла. Двигатель турбинки также питается выпрямленным напряжением, хотя мы не исключаем, что имеются модели, где используется 220 В.

    Что можно сказать из увиденного? Первым делом смотрим на характер неисправности. Работающий пьезоэлемент легко определить по бурлению воды. Если в этом случае пар не хочет выходить наружу, виноват, вероятно, мотор турбины. Звоним обмотки, если все в порядке, замеряем напряжение питания.

    Одно из этих исследований поможет определить причину. При отсутствии шевеления пьезоэлемента первое подозрение на генератор, потому что кристалл кварца достаточно долговечен. Начать следует с силового транзистора, и здесь пригодится дистанционный термометр.

    При работе генератор выделяет много тепла. Мы бы не стали совать туда руку, пока увлажнитель воздуха под напряжением, а вот навести измеритель на нужную точку можно. В крайнем случае выньте вилку из розетки, пощупайте пальцем поверхность радиатора.

    Если он совершенно холодный, то все шансы за то, что сломался генератор.

    В первую очередь проверяется напряжение питания, и если все в порядке, то звонится транзистор. Если он биполярный, то каждый его переход ведет себя подобно диоду, то есть дает низкое сопротивление постоянному току только в одном направлении. У полевого все зависит от типа, придется полистать справочник.

    Есть шанс, что колебаниями и вовсе управляет симистор, но нам вероятность такого расклада представляется маловероятной. Это все же не силовая часть, чтобы использовать столь кардинальный подход. Если все же дело оказалось именно так, проверьте заодно генератор управляющих импульсов на работоспособность.

    Все конденсаторы звонятся, проверяются на вздутие. Резисторы не должны быть черными (хотя большинство из них и тогда еще продолжает работать). Дорожки платы проверяются на целостность. Что может сломаться в увлажнителе воздуха еще? Плата питания!

    Блок питания увлажнителя воздуха

    Обычно в современных устройствах применяется импульсный блок питания со стабилизацией выпрямленного на диодах Шоттки напряжения.

    На входе, после шнура питания стоит колодка (или пара клемм), от которых начинается процесс преобразования 220 В в нужные номинал и частоту.

    Если обычный блок питания работает на трансформаторе, с которого выходят те же 50 Гц, то в нашем случае все совсем по-другому.

    На входе увлажнителя воздуха сразу же стоят один или несколько фильтров. Сюда входят конденсаторы, дроссели, резисторы. Каждый элемент проверяется на годность.

    Отдельно на стабилитроне формируется напряжение для генератора импульсов высокой частоты, которые управляет электродом тиристора, транзистора, симистора или другого ключевого элемента.

    Узнать ключ можно обычно по радиатору, здесь рассеивается много тепла.

    Отдельно обычно идет защита на варисторах. Это переменные сопротивления, которые зависят очень сильно от приложенного напряжения. Если вольтаж взмывает до небес, то варистор замыкает цепь на землю или предохранители.

    В любом случае срабатывает защита, и прибор отключается. Такой варистор стоит обычно и на входе генератора, потому что отдельного блока питания для этого элемента не имеется, а потреблять 220 В он, естественно, не может.

    В импульсных блоках питания предохранители часто заменяются низкоомными резисторами. Такой не только сгорит от перегрузки, но и одновременно ограничит ток, уберегая прочие элементы схемы увлажнителя воздуха от подгорания.

    Особенностью импульсных блоков питания является то, что в нормальном состоянии ток через предохранители почти не идет. Поэтому можно использовать народный метод для локализации поломки.

    В цепь предохранителя включается лампочка, и если она светится, то значит, поиск неисправности следует продолжать.

    Диодный мост выпрямляет напряжение, которое после ключевого транзистора поступает на трансформатор в виде высокочастотных импульсов. За счет этого удается снизить массу обмоток без потери мощности. Трансформатор получается компактный, а потери снижаются. На выходе каскада стоят диоды Шоттки для сглаживания пульсаций и фильтры.

    Если для питания прибора используется также и 220 В, то линий высокого вольтажа проходит отдельно от тракта формирования постоянного тока. Например, турбина может включаться через реле, напряжение для которого формируется здесь же транзисторным ключом и стабилитроном. Все это просматривается по схеме.

    Наш рассказ про ремонт увлажнителя воздуха своими руками подходит к концу. Бывают среди моделей отличия, но все они строятся по одному и тому же принципу. Самые лучшие оснащаются датчиками влажности, стоящими на входе тракта забора воздуха. Это позволяет прибору отключаться по достижении показателем заданного значения.

    В этом случае обязательно имеется реле, прерывающее питание ключей в блоке питания. Как мы видели выше, причины поломок увлажнителей воздуха часто кроются в некорректной эксплуатации. Вот почему настоятельно рекомендуем читать инструкции. К слову сказать, модели из Германии ничуть не проще в этом отношении, нежели китайские.

    Правильно эксплуатируйте прибор, и не будет голова болеть, как починить увлажнитель воздуха самостоятельно.

    И вот еще что! Не рекомендуется в местностях с жесткой водой заправлять увлажнитель воздуха из-под крана. Хотя кипения, как такового не происходит, соли все же остаются на поверхности пьезоэлемента и днище рабочей камеры, что приводит к необходимости чистить прибор. Лучше всего пользоваться бутилированной водой или дистиллированной.

    Ремонт увлажнителя воздуха своими руками

    Понравилась статья? Поделиться с друзьями:
    Все о сантехнике
    1 / 10
    2 / 10
    3 / 10
    4 / 10
    5 / 10
    6 / 10
    7 / 10
    8 / 10
    9 / 10
    10 / 10