Схема пуско зарядного устройства

Схемы Пуско Зарядных Устройств Для Автомобильных Аккумуляторов

Схема пуско зарядного устройства

Пуско зарядное устройство для автомобиля

Применением пускового устройства более комфортно там, где есть шанс подключить пусковое устройство к сети переменного тока.

Схема обычного пуско зарядного устройства

Пуско зарядное устройство для автомобиля состоит из трансформатора и массивных выпрямительных диодов. Для обычной работы пускового устройства требуется на выходе ток более 90 ампер, а напряжение 14 вольт, потому трансформатор обязан довольно массивным более 800 Вт.

Для производства трансформатора легче всего использовать сердечник от хоть какого ЛАТРа. Первичная обмотка желательна от 265 до 295 витков провода поперечником более 1,5мм, лучше 3.5,0мм. Намотку необходимо производить в три слоя. Меж слоями не плохая изоляция.

После наматывания первичной обмотки проводим ее тесты подключая к сети и замеряют ток холостого хода. Он должен находится в рамках 210. 390 мА. Если будет меньше, то отмотайте несколько витков, если не просто то напротив.

Обратите внимание

Вторичная обмотка трансформатора состоит из 2-ух обмоток и содержит по 15:18 витков многожильного провода сечением 6 мм. Намотка обмоток происходит сразу. Напряжение на выходе обмоток надо сделать около 13 вольт.

Провода соединяющие устройство с аккумом нужно использовать многожильные, с сечением более 10 мм. Выключатель должен выдерживать ток более 6 Ампер.

Схема пуско зарядного устройства для автомобиля содержит симисторный регулятор напряжения, силовой трансформатор, выпрямитель на массивных диодиках и стартерный аккумулятор.

Ток подзарядки устанавливается регулятором тока на симисторе и регулируется переменным сопротивлением R2 и находится в зависимости от емкости батареи аккумуляторной.

Входная и выходная цепи зарядки содержат фильтровочные конденсаторы, которые уменьшают степень радиопомех во время работы симисторного регулятора. Симистор верно работает при напряжения сети в от 180 до 230 В.

Выпрямительный мост синхронизирует включение симистора в обоих полупериодах сетевого напряжения. Работая в режиме «Регенерация» употребляется только положительный полупериод сетевого напряжения, что очищает пластинки батареи аккумуляторной от имеющейся кристаллизации.

Силовой трансформатор позаимствован от телека «Рубин». Есть возможность взять трансформатор ТСА-270. Первичные обмотки оставляем без конфигураций, однако вторичные переделаем.

Для этой цели вам каркасы отделим от сердечника, вторичные обмотки до фольги экранов разматывают, а на их место наматывают медным проводом сечением 2,0 мм в один слой до наполнения вторичные обмотки.

В итоге перемотки должно выйти приблизительно 15… 17 В

Важно

При регулировки к пуско зарядному устройству подключается внутренний аккумулятор, и испытывается регулировка зарядного тока сопротивлением R2. Потом проверяем зарядный ток работая в режиме заряда, запуска и регенерации. Если он менее 10…12 ампер, то устройство находится в исправности.

При подсоединении устройства к батареи аккумуляторной автомобиля, ток заряда в начальный момент растет приблизительно в 2-3 раза, а через 10 — 30 мин понижается. После чего переключатель SA3 переключают в режим «Пуск», и осуществляется старт мотора автомобиля.

Если проход неудачной пробы, дополнительно подзаряжаем за период 10 — 30 мин, и пытаемся снова.

Схема содержит: стабилизированный источник питания (диоды VD1-VD4, VD9, VD10, конденсаторы С1, СЗ, резистор R7 и транзистор VT2)

узел синхронизации (транзистор VT1, резисторы R1/R3/R6, конденсатор С4 и элементы D1.3 и D1.4, выполненные на микросхеме К561ТЛ1);

генератор импульсов (элементы D1.1, D1.4, резисторы R2, R4, R5 и конденсатор С2);

счетчик импульсов (микросхема D2К561ИЕ16);

усилитель мощности (транзистор VT3, резисторы R8 и R9);

силовой узел (оптронные тиристорные модули VS1 MTO-80, VS2, силовые диоды В-50 VD5-VD8, шунт R10, приборы. амперметр и вольтметр);

узел определения недлинного замыкания (транзистор VT4, резисторы R11-R14).

Схема работает так. При подаче напряжения на выходе моста (диоды VD1-VD4) возникает однополупериодное напряжение (график 1 на рис.2), которое после прохождения цепи VT1-D1.3.-D1.4, преобразуется в импульсы положительной полярности (график 3.5 на рис.2).

Эти импульсы для счетчика D2 являются сигналом сброса в нулевое состояние. После исчезновения импульса сброса импульсы генератора (D1.1, D1.

5) суммируются в счетчике D2 и при достижении числа 64 на выходе счетчика (вывод 6) возникает импульс продолжительностью более 10 периодов импульса генератора (график 3 рис.4). миф импульс открывает тиристор VS1 на выходе ПЗУ (график 4 на рис.4) возникает напряжение.

Для иллюстрации пределов регулирования напряжения на графике 5 рис.2.4 показан случай задания фактически полного выходного напряжения.

При параметрах частотозадающей цепи (резисторы R2, R4, R5 и конденсатор С2 на рис.1) угол открывания тиристора VS1 лежит во время 17 (f=70 кГц)- 160(f=7 кГц) электронных градусов, что дает нижний предел выходного напряжения порядка 0,1 величины входного. Частоту выходных сигналов генератора определяет выражение [4.5]

Как сделать обычное пуско зарядное 1000W устройство для Авто аккумов в кустарных условиях

В данном видео создатель скажет как сделать обычное пуско #зарядное устройство для Авто аккумулят.

Делаем обычное зарядное устройство для акб с авто выключением при полном заряде

Хитрецкий Макс: Приобрести автоматическая зарядка для АКБ:.

где размерность f. кГц; R. кОм; С. нФ.По мере надобности ПЗУ используют для регулирования только напряжения переменного тока. Для этой цели вам из схемы (рис.1) следует исключитьмост на диодиках VD5-VD8, а тиристоры включить встречно-параллельно (на рис.1 это показано штриховой линией).

Тогда при помощи схемы (рис.1) можно регулировать выходное напряжение от 20 до 200 В, но следует держать в голове, что выходное напряжение далековато не синусоидально, т.е. как потребителя служат только электронагревательные приборы как еще его называют лампы накаливания.

В последнем случае мож- увы резко прирастить срок служб ламп, потому что их включение можно начинать плавненько, изменяя напряжение с 20 до 200 В резистором R5. Наладка ПЗУ сводится к отстройке уровня срабатывания защиты от токов недлинного замыкания.

Совет

Для этой цели убираем перемычки меж точками Но и дополнительно В (рис.1) и в т. В временно подаем напряжение Uп. Конфигурацией положения движка резистора R14 определяем уровень напряжения (т. С на рис.1), когда раскрывается транзистор VT4.

Уровень срабатывания защиты в амперах определяются по формуле Ik /R10, где k=Uп/Uт.c., Uп. напряжение питания; Uт.с. напряжение в точке С, когда срабатывает VT4; R10. сопротивление шунта.

К конце заметки конечно советовать порядок включения ПЗУ в работу и сказать вероятные смены девайсов, допуски и особенности производства: микросхему D1 конечно поменять микросхемой К561ЛА7; микросхему D2.

микросхемой К561ИЕ10, соединив поочередно оба счетчика; нашему клиенту остается резисторы в схеме типа МЛТ- 0,125 Вт, кроме резистора R8, который бывает более 1 Вт; допуски на нашему клиенту остается резисторы, не считая резистора R8, на что остается сделать нашему клиенту конденсаторы 30 %; шунт (R10) можно сделать из ни- хрома общим сечением двух или более 6 мм (общий поперечник около 3 мм, длина 1,3- 1,5 мм). Включать ПЗУ в работу исключительно в таком порядке: отключить нагрузку, выставить резистором R5 требуемое напряжение, выключить ПЗУ, подключить нагрузку и если необходимо прирастить резистором R5 напряжение до требуемой величины.

Для решения задачи пуска мотора зимой применим электропускатель который дозволит автовладельцам, заводить прохладный движок даже при неполностью заряженном аккуме и тем продлить ему жизнь.

Расчет. Проведение четкого расчета магнитопровода трансформатора нецелесообразно, потому что он находится под нагрузкой куцее время, тем паче неопознаны ни марка, ни разработка прокатки электротехнической стали магнитопровода. Находим требуемую мощность трансформатора.

Главным фактором служит рабочий ток электропускателя Iпуск, который находится в рамках 70. 100 А. Мощность электропускателя (Вт) Рэп = 15 Iпуск. Определяем сечение магнитопровода (см 4.5 ) S = 0,017 x Рэп = 18. 25,5 см2.

Схема электропускателя очень ординарна, нужно только верно выполнить установка обмоток трансформатора. Для этой цели вам применяют тороидальное железо от хоть какого ЛАТРА либо от электродвигателя.

Для электропускателя я применил трансформаторное железо асинхронного электродвигателя, который избрал учитывая поперечного сечения. Характеристики S = ав являются в размере расчетных.

В статоре электродвигателя имеются выступающие пазы, которые использовались для укладки обмоток. При расчете поперечного сечения их не учесть. Удалять их необходимо обычным или особым зубилом, однако конечно не удалять (я не удалял). Это оказывает влияние лишь на расход электропровода первичной и вторичной обмоток на массу электропускателя.

Обратите внимание

Внешний поперечник магнитопровода во время 18. 28 см. Если поперечное сечение статора электродвигателя не просто расчетного, придется его расчленить на несколько частей. Ножовкой по металлу распиливаем внешние стяжки в пазах и отделяем тор нужного поперечного сечения. Ратфилем удаляем острые углы и выступы.

На готовом магнитопроводе проводим изоляционные работы лакотканью либо изоляционной лентой на тканевой базе.

Сейчас приступаем к первичной обмотке, количество витков какой занимается определяем по формуле: n1 = 45 U1/S, где U1. напряжение первичной обмотки, обычно U1 = 220 В; S. площадь сечения магнитопровода.

Для нее берем медный провод ПЭВ-2 поперечником 1,4 мм. За ранее рассчитываем общую длину первичной обмотки L1. L1 = (2а 2в) Ку, где Ку. коэффициент укладки, который равен 1,15. 1,25; но и дополнительно в. геометрические размеры магнитопровода (рис.3.5).

Потом наматываем провод на челнок и производим установка обмотки в навал. Подключив выводы к первичной обмотке, обрабатываем ее электротехническим лаком, высушиваем и производим изоляционные работы.

Количество витков вторичной обмотки n2 = n1 U2/U1, где n2 и n1. количество витков соответственно первичной и вторичной обмоток; U1 и U2.

напряжение первичной и вторичной обмоток (U2 = 15 В).

Обмотку исполняем изолированным многожильным проводом с поперечным сечением чем двух 5,5 мм2. Применение шинопровода предпочтительней. Снутри провод располагаем виток к витку, а с наружной стороны с маленьким зазором. для равномерного расположения. Его длину определяем учитывая размеров первичной обмотки.

Готовый трансформатор размещаем меж 2-мя квадратными гетинаксовыми пластинами шириной 1 см и шириной на 5 см не просто, чем поперечник намотанного трансформатора, за ранее просверлив по углам отверстия для крепления стяжными болтами.

Важно

На верхней пластинке размещаем выводы первичной (изолируем) и вторичной обмоток, диодный мостик и ручку для транспортировки. Выводы вторичной обмотки подключаем к диодному мостику, а выходы последнего оборудуем гайками-барашками М8 и маркируем , -. Пусковой ток легковушки составляет 120. 140 А.

Однако потому что аккумулятор и электропускатель работают в параллельном режиме в расчет принимаем наибольший ток электропускателя 100 А. Диоды VD1. VD4 типа В50 на допустимый ток 50 А. Хотя время пуска мотора маленькое, диоды лучше расположить на радиаторах. Выключатель S1 устанавливаем хоть какой на допустимый ток 10 А.

Соединительные провода меж электропускателем и движком многожильные, поперечником двух или больше 5,5 мм различных цветов и концы выводных наконечников оборудуем зажимами типа крокодил.

По схеме пуско-зарядного устройства отлично видно, что тиристоры управляются токовыми импульсами цепи емкость C4. транзисторы VT5, VT6, VT7. диоды VD4, VD5.

Фаза отпирания тиристоров и протекание тока в силовой цепи зависят от скорости роста напряжения на емкости конденсатора C4, другими словами от тока через сопротивления регулятора тока R23-R25 и через биполярный транзистор запуска VT3.

VT3 врубается работая в режиме запуск, если напряжение на акумуляторе понижается ниже уровня 11 В. Главный транзистор VT4 включает цепь управления при правильном подсоединении к батареии и защищает её при превышении тока и перегреве обмоток.

Для надежной работы этой цепи требуются очень схожие половинки вторичной обмотки, обычно их делают навивкой в два провода или разделением концов косички надвое. Ток протекающий в обмотке измеряется по разности напряжений на нагруженной и свободной половинах, т.к. они нагружаются по очереди.

На работе с ПЗУ-14-100 требуется: выключить автоматический переключатель, иметь подключение к сети

Пусковое зарядное устройство

Схема пуско зарядного устройства

Запуск двигателя автомобиля в зимнее время с разряженным аккумулятором занимает много времени.

 Плотность электролита после длительного хранения значительно уменьшается, возникновение крупнокристаллической сульфатации повышает внутреннее сопротивление аккумулятора, снижая его стартовый ток.

В зимнее время года увеличивается вязкость машинного масла, что требует от источника пускового тока большей стартовой мощности.

Выходов из неприятного положения несколько: 1) подогрев масла в картере; 2) возможность «прикурить» от другой машины или завести с толкача;

3) использование пускового зарядного устройства.

Совет

Последний вариант более предпочтителен при хранении автомобилей на платной стоянке, такое устройство позволит не только запустить автомобили, но и в перерывах ускоренно восстановить и зарядить не один аккумулятор.

Отличие от заводских пусковых зарядных устройств в том, что в заводском стартовый внутренний аккумулятор подзаряжается от блока питания небольшой мощности на ток до 3-5 ампер, что недостаточно для отбора мощности на стартер автомобиля, также в заводском устройстве непомерно увеличена мощность внутренних стартерных аккумуляторов до 240 а/час и после нескольких пусков невозможно ускоренно восстановить их ёмкость. Вес такого блока на колёсах превышает 200 кг, даже подкатить его к машине не всегда удаётся вдвоём. Такой ящик мне как-то пришлось ремонтировать в лаборатории, даже со снятыми аккумуляторами вес пусковой тележки довольно высок.

Зарядное восстановительное устройство предложенное нашей лабораторией отличается от заводского прототипа небольшим весом, почти в пять раз ниже, при том же пусковом токе, имеет возможность автоматически поддерживать рабочее состояние аккумулятора независимо от времени хранения и времени использования при помощи режима регенерации.

При возможном отсутствии внутреннего аккумулятора пусковое зарядное устройство способно кратковременно отдавать пусковой ток до ста ампер.

Процесс восстановления ёмкости внутреннего аккумулятора после пуска двигателя автомобиля происходит интенсивно, при отсутствии нагрева и кипения электролита.

Сравнительная таблица:

Параметр Величина Пусковое зарядное устройство ПЗУ – 1 1 Напряжение Вольт  12  12/24 2 Стартовый ток Ампер  200  300 3 Время восстановленияёмкости минут  20-30 1-3 часа 4 Вес кг  Менее 40 Более 200

Ток буферной подзарядки устанавливается регулятором тока R2 на симисторе VS1( Рис.1).
При больших изменениях сетевого напряжения имеется возможность выбора напряжения сетевого питания переключением тумблера SA2 220-240 Вольт.

Режим регенерации представляет собой чередование равных по времени токов заряда и разряда, ускоряет восстановление пластин и снижает температуру электролита.

Регулятор тока заряда R2 позволяет установить зарядный ток в зависимости от ёмкости аккумуляторов.
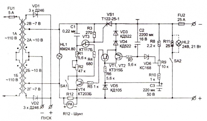
Схема «Пускового зарядного устройства» состоит из симисторного регулятора напряжения, силового трансформатора Т1, выпрямителя на мощных диодах VD3,VD4 и стартерного аккумулятора GB1.

Характеристики: Напряжение сети 220-240 Вольт Напряжение заряда 12 -18 Вольт Ток заряда 5-10 Ампер Пусковой ток 30-50 Ампер Время заряда 1-3 часа Время регенерации 5-8 часов

Обратите внимание

Вес устройства с пусковым аккумулятором – 40 кг

Входные и выходные цепи схемы устройства содержат конденсаторы фильтра С1С2 снижающие уровень помех при работе симисторного регулятора.

Регулятор угла включения состоит из RC цепи R1,R2, C3 которая позволяет установить время включения порогового динистора VD2, включенного в диагональ диодного моста VD1 через ограничительный резистор R4. Мост позволяет синхронизировать включение симистора VS1.

Силовой трансформатор T1 применён от цветного телевизора типа «Рубин» ТС -320 с медными обмотками, допустимо применение и с алюминиевыми обмотками типа ТСА-270, выводы обмоток совпадают в обеих вариантах.

Перед намоткой вторичных обмоток (первичные остаются без изменений ) следует два каркаса отделить от железа, снять все вторичные обмотки до фольги экрана и на освободившееся место намотать плотно в один слой обмотки медным проводом сечением 2-4 мм.кв. до заполнения, напряжение одной обмотки будет от 15 до 17 вольт переменного тока.

Место соединения двух обмоток (5,7) подключается к шине минуса питания аккумуляторов, свободные выводы ( 6, 8 ) к выключателю SA 4 и к диоду VD 4.

В режиме «Регенерация» используется один положительной полупериод тока, что позволяет проводить очистку пластин аккумулятора от кристаллизации. Для контроля зарядного и пускового тока в цепи положительной шины установлен шунт с прибором на максимальный ток в 50 Ампер.

Светодиоды индикации HL1, HL2 указывают на наличие напряжения в первичной и вторичной цепи.

Сетевой выключатель SA1 установлен на ток до 10 ампер, можно заменить автоматом на две линии на тот же ток. Переключатель сетевого напряжения SA2 типа Т3 или П1Т позволяет установить максимальное напряжение на трансформаторе в соответствии с напряжением электросети.

Важно

Внутренний аккумулятор GB1 подключен к положительной шине через съемную перемычку П1.
Для 2-3 х запусков достаточно установить аккумулятор типа 6СТ 45 или 6СТ50.

Соединения вторичных цепей необходимо выполнить медной шиной сечением не менее 16 мм кв. Подключение к аккумулятору автомобиля выполнить зажимами типа «Крокодил» на рабочий ток до 200 А.

Первичная цепь снабжается трехжильным кабелем достаточной длины в холодостойкой виниловой изоляции на ток до десяти ампер, обязательно наличие клеммы заземления в гнезде.

Радиодетали в схеме не дефицитные : резисторы типа МЛТ или СП, симистор типа ТС, конденсаторы КБГ-МП с тремя выводами (С1,С2), МБГО –С3,электролиты К50-12,К50-6- С4.

Диоды Д160, без радиаторов, возможно заменить на любые с током не ниже 50 Ампер.
Пусковое зарядное устройство собирается в отдельном корпусе размерами 360* 220 *260 мм, навесным монтажом, стартовый аккумулятор устанавливается на площадке, подключение кабелей к клеммам Х3,Х4 выполнить съёмными.

Соединения в первичной цепи проводятся многожильным проводом сечением 2 мм кв., все радиодетали кроме установленных на лицевой панели корпуса прибора крепятся на текстолитовой площадке без металлического покрытия толщиной 2 мм.

К собранному устройству предварительно подключить в правильной полярности внутренний аккумулятор GB1, провести установку зарядного тока регулятором тока R2, проверить зарядный ток в режиме заряда, пуска и регенерации, если он не превышает 10 ампер, то пусковое зарядное устройство работает в норме.

При подключении устройства к аккумулятору автомобиля ток должен возрасти в 2-3 раза, через 10-20 минут он снизится до исходного значения за счет предварительной подзарядки аккумуляторов.

Совет

При достижении таких условий переключатель SA3 следует перевести в режим «Пуск» и выполнить запуск двигателя автомобиля, при неудачном запуске провести дополнительную подзарядку в течении того -же времени и повторить попытку.

При удачном запуске выключить сеть SA1, снять зажимы ХТ3,ХТ4 с аккумулятора автомобиля, начиная с положительного и закрепить их на изолированной стойке для устранения случайного замыкания.

Внутренний аккумулятор перевести переключателем SA4 в режим регенерации с установкой тока регулятором R2 «Установка тока» в пределах 0.02 С, где С ёмкость аккумулятора GB1.

Подобное устройство применялось в аккумуляторной фирме «АКБ – сервис» с 1995 года для зарядки и восстановления аккумуляторов, при необходимости использовалось для

запуска двигателей автомобилей в зимнее время года.

Литература: 1. В.Коновалов, А.Разгильдеев. Восстановление аккумуляторов. Радиомир №3. 2005 г. Стр. 7-9. 2. В.Коновалов. Измерение R вн «АБ». Радиомир №11. 2005г. Стр.14-15.

3. В.Коновалов. Зарядно-восстановительное устройство для Ni-Ca аккумуляторов.Радио №3. 2006 г. Стр. 53-54.

Список радиоэлементов

Скачать список элементов (PDF)

Пуско-зарядное устройство “Дубна-М” инструкция

Схема пуско зарядного устройства

ПЗУ “Дубна-М” служит в нашем ангаре с 1989 года. Самое забавное, что эта зверюга оказывается не только у нас долгожителем, многим она чуть ли не по наследству достаётся и продолжает работать.

Бывает, что народ, получивший такой агрегат спрашивает “а как его пользуют, да как он устроен?”. Смотрели по интернету, а о “Дубне” ни слова не сказанно толком, вот решили составить небольшой мануальчик и схему добавить.

Думаю многим мастеровым эта страничка пригодится. 

Пуско-зарядное устройство “Дубна-М”. Общий вид. Из апгрейдов за время эксплуатации сменили вилку на европейскую да пометили цветной изолентой силовые провода.

Индикаторы, регуляторы, переключатели. Вид спереди.

Ну, с общим видом ознакомились, а теперь переходим к подробностям.

Переключатель и индикатор. В среднем положении – всё выключено. Правое – заряд или стартёр. Левое – 36 Вольт переменного тока. Поняное дело, если переключатель стоит вправо или влево, значит индикатор будет гореть.

Индикатор блокировки. Загорается если перепутали “плюс” с “минусом” при зарядке аккумулятора или при “прикуривании”. Под индикатором ручной регулятор тока зарядки. Перед включением ПЗУ он должен быть вывернут до упора против часовой стрелки.

Амперметр, стрелочный – неказист, но надёжен. Когда работаете в режиме зарядки, он показывает какой ток подаётся на аккумулятор. В режиме стартёра, амперметр не работает.

Обратите внимание

Поскольку эта ПЗУ проста как кувалда, при зарядке аккумулятора именно играя регулятором тока устанавливаем ампераж. А что вы хотите, это вам не современные зарядники с умной электроникой, тут всё вручную, зато и ломаться практически нечему.

Слева низковольтные клемы, именно сюда цепляем силовые провода или по-простому сопли с крокодилами.

Справа под пластиковой крышкой находятся плавкие предохранители – хоть они и одноразовые, но зато простая и надежная защита ПЗУ от перегрузок. Под предохранителями сделаны две розетки, для всяких нужд мелких и низковольтных.

Сами провода немного доработали художественной изолентой по обоим концам. Ну, типа “мнус” у нас синий, а “плюс” – красный. Главное не перепутать 🙂

По эксплуатации ПЗУ получается так, что минусовая клема сидит на своём месте постоянно, что на зарядку работай, что на стартёре движок крути. Тянуть барашки гаечными ключами не стоит, они и от руки хорошо заворачиваются.

Положение клем для режима зарядки. Дальше крокодилы на аккумулятор и регулятором тока устанавливаем ампераж. Для современных аккумуляторов достаточно поставить по амперметру 4-5 Ампера. Только помните маленькую хитрость – первые часы аккумулятор жрёт электричество ого-го, потом его аппетит падает, тогда дело вкуса, можно подрегулировать, а можно и так оставить.

Ещё одна хитрость. В режиме зарядки не пытайтесь прикуривать машину – либо вырубит предохранитель, либо “Дубна” даст дубу, но машину Вы всё равно не прикурите.

А вот переставив плюсовую клему соплей таким образом, что бы она села на клему “стартёр” – получите два киловатта чистого 14-ти вольтового постоянного электричества.

Важно

У нас эта зверюга умудрялась на морозе в -28 с умершими аккумуляторами УАЗы и ГАЗели заводить особо не потея. Да, еще одна хитрость, при режиме стартёра не работают ни амперметр ни регулятор ампеража.

Как крайняя мера, когда надо срочно зарядиться, допустимо на режиме стартёра подзарядить аккумулятор. Но помните, от частых таких мер зарядной реанимации сам аккумулятор будет служить меньший срок. Так, что постарайтесь не доводить ситуацию до такого 🙂

По мерам предосторожности всё как всегда, электробезопасность на первом месте. Перед включением не забывайте рукоятку поставить в крайне левое положение. При зарядке аккумулятора выделяется гремучий газ – ох, и любит он взрываться от малейшей искры. Значит помещение лучше проветривать.

А это схема принципиальная и электрическая, на случай, если понадобится подремонтировать “Дубну”.

Пусковое устройство для автомобиля

Схема пуско зарядного устройства

Пусковое устройство для автомобиля Схема пускового устройства для автомобиля будет полезен владельцам, которые используют автомобиль чаще зимой, так как пусковое устройство увеличивает срок эксплуатации автомобильного АКБ. Так же это упрощенный вариант пускового устройства поможет запустить холодный двигатель авто даже при значительно севшем аккумуляторе. Практикой замечено, что при отрицательных температурах аккумулятор авто при заводе двигателя понижает отдачу максимального тока на треть меньше, а если к тому же он отчасти разряжен, то элементарно не сможет создать необходимый для запуска стартовый ток до 220 ампер. Собственно столько необходимо тока для стартера для пуска двигателя. Для успешного запуска двигателя автомобиля, пусковое устройство должно отдавать ток более 100 А при напряжении на его выходе в районе 11…14 В. В связи с этим мощность трансформатора пускача  должна быть более 900 Вт.По сути своей пусковое устройство – это мощный блок питания с парой мощных выпрямительных диодов. Поэтому основное внимание необходимо уделить изготовлению этого трансформатора. Отличным вариантом при изготовлении пускового устройства автомобиля, является применение тороидального железного сердечника от автотрансформатора ЛАТРА (лабораторный советский автотрансформатор). Это обеспечит хорошие показатели при малом размере и весе. В среднем сечение такого трансформатора от 40 до 60 кв. см.Данные обмоток силового трансформатора схемы:I обмотка – ПЭВ-2 диаметром от 1,4 до 1,8 мм. Количество витков составляет 270…295. II обмотка – провод в резиновой изоляции. Сечение провода не менее 7 кв. мм. Количество витков – две обмотки по 16 – 17 витков. При завершении наматывания первичной обмотки, необходимо ее проверить. Для этого нужно замерить ток холостого хода. При правильной намотке он должен быть в пределах от 180 до 280 мА, что обеспечит наилучшие качества трансформации во вторичной обмотке. Вторичная обмотка наматывается сложенным двойным проводом. Эти достигается симметричность обоих вторичных обмоток. На выходе каждой должно быть напряжение в районе плюс минус 12,5 вольт.Мощные диоды VD1 и VD2 устройства обязательно расположить на алюминиевом радиаторе. Для подсоединения пускового устройства к  аккумулятору авто кабели необходимо взять многожильные в резиновой изоляции сечением более 12 кв. мм. Контактный выключателя SA1 — на ток не меньше 6 ампер.

Устройство зарядно-пусковое “ИМПУЛЬС ЗП-02”

Схема пуско зарядного устройства

                                             «ИМПУЛЬС ЗП 02»

     Зарядно-пусковое устройство «Импульс ЗП 02» прекратили производить много лет назад, но эксплуатируется по сегодняшний день, не уступая по своим техническим характеристикам большинству «новоделов».

   Порой удивляюсь, как они могут еще работать в таких тяжелых условиях перепада напряжение сети, повышенной/заниженной  температуры, влажности, порой присущи большинству гаражей, небрежном отношении владельцев.

     Но время идет, и некоторые экземпляры попадают в ремонт. Большинство неисправностей замена регулирующего резистора R3 (см. схему), обрыв выводов радиоэлементов. Ножки радиодеталей отваливаются в местах трещин защитного лака,  куда попадает влага,  начинается процесс окисления. То есть все, то что присуще радиоаппаратуре работающий/хранящейся десятки лет.

   Прежде чем браться за ремонт зарядного, нужно проверить в нем ли причина? При включении и не подключенном аккумуляторе должен засветиться только  светодиод «СЕТЬ». Такое же будет, когда зарядное будет подключен к неисправному аккумулятору. Неправильная полярность подключения  выводов зарядного к аккумулятору такой же эффект.

Для диагностики на передней панели прибора есть  вывод «КОНТРОЛЬ» прикасаясь плюсовым «крокодилом» должен засветиться светодиод «ЗАРЯД». Нужно внимательно смотреть, потому что засвечивается он не очень ярко.  

Многие неопытные пользователи прибора пробуют проверить, подключая лампочку, к выводам зарядного устройства, естественно лампочка не будет  светиться, так заложено логикой работы схемы.  Делается вывод –  зарядка не работает. Но если лампочка при таком подключении все же  будет светить быстрее всего не исправный один с тиристоров.

 Чтобы засветить лампочку от исправного зарядного нужно сделать, как показано на рисунке. Подключить один вывод лампочки минусовому выходу устройства  другой плюсовому и этим контактом присоединится выводу на передней панели «КОНТРОЛЬ». При этом лампочка должна ярко светить. Регулируя ручкой уровня зарядки, возможно, визуально увидеть по свечению лампочки как изменяется зарядный ток.

Совет

 Таким же способом проверяют работу устройства в режиме «ЗАПУСК». При исправном узле запуска лампочка будет ярко светить.

Если устройство проверено таким способом не работает нужно смотреть плату управления и тиристоры.  Возможные причины выхода из строя радиоэлементов  уже рассматривалось.

  В помощь при ремонте выкладываю осциллограммы снятые с рабочего зарядно-пускового устройства. Напряжению и осциллограммы в контрольных точках измерены относительно плюса конденсатора С2. Зарядное устройство подключено к аккумулятору, резистор «ТОК ЗАРЯДА» в среднем положении. 

123

456

789

101112

131415

161718

Несколько слов о проверки тиристоров. Проверить, безусловно, возможно мультиметром. Но лучший результат дает проверка с помощью лампочки и дополнительного источника постоянного напряжения 12В. Процесс проверки показан на рисунке.  

Хороший тиристор остается во включенном состоянии при снятии перемычки между управляющим электродом и анодом. Лампочка должна ярко светиться, пока не будет снято питания проверяемого устройства. Если после снятия перемычки сразу или через некоторое время лампочка погаснет, тиристор нужно заменить.

В данном устройстве нет необходимости выпаивать тиристоры для проверки. Это возможно сделать прямо в зарядном устройстве только нужно отсоединить плату управления, и дальше по методике, показанной на рисунке.

 Тиристоры Т142-130 очень редко выходят из строя, основная причина  замены механические повреждения выводов. На данное время тиристор стоит относительно дорого, является дефицитом. Возможна замена на более дешевые тиристоры. На пример КУ202 т.п. При замени на более низкие по параметрам тиристоров, придётся отказаться от функции – пускового устройства. 

При использовании материалов сайта, обязательна ссылка на сайт http://vinratel.at.ua 

Ссылки…

  Пуско-зарядное устройство «ЭЛЬФ»  Зарядное устройство Орион PW325  Ultimate Speed ULGD 3.8 A1 Battery Charger

Зарядное устройство    Блик – 07И

Пусковое зарядное устройство

Схема пуско зарядного устройства

Запуск двигателя автомобиля с изношенным аккумулятором в зимнее время требует много времени. Плотность электролита после длительного хранения значительно уменьшается, возникновение крупнокристаллической сульфатации повышает внутреннее сопротивление аккумулятора, снижая его стартовый ток.

Вдобавок, зимой увеличивается вязкость машинного масла, что требует от источника пускового тока большей стартовой мощности.Выходов из этого положения несколько:- подогреть масло в картере;- “прикурить” от другой машины с хорошим аккумулятором;- завести “с толкача';- ждать потепления.- использовать пусковое зарядное устройство (ПЗУ).

Последний вариант наиболее предпочтителен при хранении автомобиля на платной стоянке или в гараже, где есть подводка сети Кроме того. ПЗУ позволит не только запустить автомобиль, но и ускоренно восстановить и зарядить не один аккумулятор.В большинстве промышленных ПЗУ стартовый аккумулятор подзаряжается от блока питания небольшой мощности (номинальный ток— 3…

5 А), которого недостаточно для прямого отбора тока стартером автомобиля Хотя емкость внутренних стартерных аккумуляторов ПЗУ очень велика (до 240 Ач), после нескольких пусков они все равно “садятся”, а ускоренно восстановить их заряд невозможно. Масса такого блока превышает 200 кг, так что подкатить его к машине нелегко и вдвоем.

Обратите внимание

Пусковое зарядно-восстановительное устройство (ПЗВУ), предложенное лабораторией “Автоматики и телемеханики” иркутского Центра технического творчества молодежи, отличается от заводского прототипа небольшой массой и автоматически поддерживает рабочее состояние аккумулятора, независимо от времени хранения и времени использования.

Даже при отсутствии внутреннего аккумулятора ПЗВУ способно кратковременно отдавать пусковой ток до 100 А. Режим регенерации представляет собой чередование равных по времени им-

пульсов тока и пауз, что ускоряет восстановление пластин и снижает температуру электролита со снижением выброса сероводорода и кислорода в атмосферу.

Схема пускового зарядного устройства (рис.1) состоит из симисторного регулятора напряжения (VS1). силового трансформатора (T1), выпрямителя на мощных диодах (VD3, VD4) и стартерного аккумулятора (GB1).

Ток буферной подзарядки устанавливается регулятором тока на симисторе VS1, ток которого в зависимости от емкости аккумуляторов выставляется переменным резистором R2 Входные и выходные цепи устройства содержат конденсаторы срильтра. снижающие уровень помех при работе симисторного регулятора.

Симистор VS1 позволяет регулировать зарядный ток при изменении напряжения на первичной обмотке трансформатора от 180 до 220 В Более глубокое регулирование приводит к повышению уровня помех.Узел включения симистора состоит из RC-цели R1-R2-C3.

динистора VD2 и диодного моста VD1 От постоянной времени RC-цепи зависит момент открывания динистора (относительно начала полупериода сетевого напряжения), включенного в диагональ моста через ограничительный резистор R4 Мост позволяет синхронизировать включение симистора в обоих полупериодах сетевого напряжения.

В режиме “Регенерация” используется один полупериод сетевого напряжения, что позволяет проводить очистку пластин nаккумулятора от возникшей кристаллизации. Конденсаторы С1. С2 снижают уровень помех от симистора в сети до допустимых пределов.Силовой трансформатор Т1 применен от цветного телевизора 'Рубин” (с медными обмотками).

Допустимо применение трансформатора и с алюминиевыми обмотками (типа ТСА-270). Выводы обмоток совладают в обоих вариантах Перед перемоткой вторичных обмоток (первичные остаются без изменений) каркасы отделяются от железа, все вторичные обмотки (до фольги экранов) снимаются, и на освободившееся место плотно наматываются медным проводом сечением 1.8 . 2.

0 мм2 в один слой (до заполнения) вторичные обмотки.При этом напряжение одной обмотки получается 15… 17 В. Соединив две обмотки в последовательную цепь, можно получить в два раза большее напряжение. Общая точка обмоток подключается к шине “-” аккумуляторов, выводы (6. 8) — к переключателю режимов SA4 и к диоду VD4.

Важно

Для контроля зарядного и пускового тока в цепи “+” шины установлен шунт RS1 с прибором РА1, рассчитанным на максимальный ток 100 А. Светодиоды индикации HL1 и HL2 указывают на наличие напряжения в первичной и вторичной цепях. Сетевой выключатель SA1 рассчитан на ток 10 А.

Переключатель сетевого напряжения SA2 (типа ТЗ или П1Т) позволяет задать максимальное напряжение на трансформаторе в соответствии с напряжением сети. Внутренний аккумулятор устройства GB1 подключен к “+” шине через съемную перемычку Е1. Для 3.. 5 одновременных запусков достаточно аккумулятора 6СТ45 или 6СТ50. Резисторы в ПЗВУ — типа МЛТ или СП. конденсаторы С1.

С2 — КБГ-МП (с тремя выводами), СЗ — МБГО. С4 — К50-12, К50-6. Диоды Д160 (без радиаторов) можно заменить на любые с допустимым током не меньше 50 А, симистор — типа ТС.Соединения вторичных цепей необходимо выполнить медной шиной сечением не менее 16 мм2, первичных — многожильным проводом сечением 2 мм2. Подключение ПЗВУ к аккумулятору автомобиля выполняется мощными зажимами “Крокодил” (на рабочий ток до 200 А). Для подключения к сети используется трехжильный кабель в холодостойкой виниловой изоляции на ток до 10 А. В устройстве обязательно наличие клеммы заземления.

Устройство собирается в корпусе размерами 360x220x260 мм (рис.2), стартовый аккумулятор устанавливается рядом. Все радиодетали, кроме установленных на лицевой панели, крепятся на текстолитовой пластине толщиной 2 мм.

Пуско зарядное устройство для автомобиля схема и описание работы запуска двигателя в зимнее время

Схема пуско зарядного устройства

Применением пускового устройства более удобно там, где имеется возможность подключить пусковое устройство к сети переменного тока.

Схема простого пуско зарядного устройства

Пуско зарядное устройство для автомобиля состоит из трансформатора и мощных выпрямительных диодов. Для нормальной работы пускового устройства требуется на выходе ток не менее 90 ампер, а напряжение 14 вольт, поэтому трансформатор должен быть достаточно мощным не менее 800 Вт.

Для изготовления трансформатора легче всего использовать сердечник от любого ЛАТРа. Первичная обмотка должна быть от 265 до 295 витков провода диаметром не менее 1,5мм, лучше 2,0мм. Намотку нужно осуществлять в три слоя. Между слоями хорошая изоляция.

После наматывания первичной обмотки проводим ее испытания подключая к сети и замеряют ток холостого хода. Он должен находится в пределах 210 – 390 мА. Если будет меньше, то отмотайте несколько витков, а если больше то наоборот.

Вторичная обмотка трансформатора состоит из двух обмоток и содержит по 15:18 витков многожильного провода сечением 6 мм. Намотка обмоток происходит одновременно. Напряжение на выходе обмоток должно быть около 13 вольт.

Провода соединяющие устройство с аккумулятором необходимо использовать многожильные, с сечением не менее 10 мм. Выключатель должен выдерживать ток не менее 6 Ампер.

Схема пуско зарядного устройства для автомобиля содержит симисторный регулятор напряжения, силовой трансформатор, выпрямитель на мощных диодах и стартерный аккумулятор.

Ток подзарядки устанавливается регулятором тока на симисторе и регулируется переменным сопротивлением R2 и зависит от емкости аккумуляторной батареи.

Совет

Входная и выходная цепи зарядки содержат фильтровочные конденсаторы, которые уменьшают степень радиопомех при работе симисторного регулятора. Симистор правильно работает при напряжения сети в от 180 до 230 В.

Выпрямительный мост синхронизирует включение симистора в обоих полупериодах сетевого напряжения. В режиме «Регенерация» используется только положительный полупериод сетевого напряжения, что очищает пластины аккумуляторной батареи от имеющейся кристаллизации.

Силовой трансформатор позаимствован от телевизора «Рубин». Можно также взять трансформатор ТСА-270. Первичные обмотки оставляем без изменений, а вот вторичные переделаем.

Для этого каркасы отделим от сердечника, вторичные обмотки до фольги экранов разматывают, а на их место наматывают медным проводом сечением 2,0 мм в один слой до заполнения вторичные обмотки.

В результате перемотки должно выйти примерно 15… 17 В

При регулировки к пуско зарядному устройству подключается внутренний аккумулятор, и испытывается регулировка зарядного тока сопротивлением R2. Затем проверяем зарядный ток в режиме заряда, пуска и регенерации. Если он не более 10…12 ампер, то устройство находится в рабочем состоянии.

При подсоединении устройства к аккумуляторной батареи автомобиля, ток заряда в первоначальный момент возрастает примерно в 2-3 раза, а через 10 — 30 мин снижается. После этого переключатель SA3 переключают в режим «Пуск», и осуществляется старт двигателя автомобиля.

В случае неудачной попытки, дополнительно подзаряжаем в течение 10 — 30 мин, и пытаемся опять.

Схема содержит: стабилизированный источник питания (диоды VD1-VD4, VD9, VD10, конденсаторы С1, СЗ, резистор R7 и транзистор VT2)

узел синхронизации (транзистор VT1, резисторы R1/R3/R6, конденсатор С4 и элементы D1.3 и D1.4, выполненные на микросхеме К561ТЛ1);

генератор импульсов (элементы D1.1, D1.2, резисторы R2, R4, R5 и конденсатор С2);

счетчик импульсов (микросхема D2К561ИЕ16);

усилитель мощности (транзистор VT3, резисторы R8 и R9);

силовой узел (оптронные тиристорные модули VS1 MTO-80, VS2, силовые диоды В-50 VD5-VD8, шунт R10, приборы – амперметр и вольтметр);

узел определения короткого замыкания (транзистор VT4, резисторы R11-R14).

Схема работает следующим образом. При подаче напряжения на выходе моста (диоды VD1-VD4) появляется однополупериодное напряжение (график 1 на рис.2), которое после прохождения цепи VT1-D1.3.-D1.4, преобразуется в импульсы положительной полярности (график 2 на рис.2).

Эти импульсы для счетчика D2 являются сигналом сброса в нулевое состояние. После исчезновения импульса сброса импульсы генератора (D1.1, D1.

2) суммируются в счетчике D2 и при достижении числа 64 на выходе счетчика (вывод 6) появляется импульс длительностью не менее 10 периодов импульса генератора (график 3 рис.2). Этот импульс открывает тиристор VS1 и на выходе ПЗУ (график 4 на рис.2) появляется напряжение.

Обратите внимание

Для иллюстрации пределов регулирования напряжения на графике 5 рис.2 показан случай задания практически полного выходного напряжения.

При параметрах частотозадающей цепи (резисторы R2, R4, R5 и конденсатор С2 на рис.1) угол открывания тиристора VS1 лежит в пределах 17 (f=70 кГц)- 160(f=7 кГц) электрических градусов, что дает нижний предел выходного напряжения порядка 0,1 величины входного. Частоту выходных сигналов генератора определяет выражение [2]

где размерность f – кГц; R – кОм; С – нФ.При необходимости ПЗУ можно использовать для регулирования только напряжения переменного тока. Для этого из схемы (рис.1) следует исключитьмост на диодах VD5-VD8, а тиристоры включить встречно-параллельно (на рис.1 это показано штриховой линией).

В этом случае с помощью схемы (рис.1) можно регулировать выходное напряжение от 20 до 200 В, но следует помнить, что выходное напряжение далеко не синусоидально, т.е. в качестве потребителя могут служить лишь электронагревательные приборы или лампы накаливания.

В последнем случае мож- но резко увеличить срок служб ламп, так как их включение можно начинать плавно, изменяя напряжение с 20 до 200 В резистором R5. Наладка ПЗУ сводится к отстройке уровня срабатывания защиты от токов короткого замыкания. Для этого убираем перемычки между точками А и В (рис.1) и в т.

В временно подаем напряжение +Uп. Изменением положения движка резистора R14 определяем уровень напряжения (т. С на рис.1), при котором открывается транзистор VT4. Уровень срабатывания защиты в амперах можно определить по формуле I>k /R10, где k=Uп/Uт.c., Uп – напряжение питания; Uт.с.

– напряжение в точке С, при котором срабатывает VT4; R10 – сопротивление шунта.

В заключение можно рекомендовать порядок включения ПЗУ в работу и сообщить возможные замены комплектующих, допуски и особенности изготовления: микросхему D1 можно заменить микросхемой К561ЛА7; микросхему D2 – микросхемой К561ИЕ10, соединив последовательно оба счетчика; все резисторы в схеме типа МЛТ- 0,125 Вт, за исключением резистора R8, который должен быть не менее 1 Вт; допуски на все резисторы, за исключением резистора R8, и на все конденсаторы +30 %; шунт (R10) можно изготовить из ни- хрома общим сечением не менее 6 мм (общий диаметр около 3 мм, длина 1,3- 1,5 мм). Включать ПЗУ в работу только в следующей последовательности: отключить нагрузку, выставить резистором R5 требуемое напряжение, выключить ПЗУ, подключить нагрузку и при необходимости увеличить резистором R5 напряжение до требуемой величины.

Для решения проблемы запуска двигателя зимой применим электропускатель который позволит автолюбителям, заводить холодный двигатель даже при неполностью заряженном аккумуляторе и тем самым продлить ему жизнь.

Важно

Расчет. Проведение точного расчета магнитопровода трансформатора нецелесообразно, так как он находится под нагрузкой короткое время, тем более неизвестны ни марка, ни технология прокатки электротехнической стали магнитопровода. Находим требуемую мощность трансформатора.

Основным критерием служит рабочий ток электропускателя Iпуск, который находится в пределах 70 – 100 А. Мощность электропускателя (Вт) Рэп = 15 Iпуск. Определяем сечение магнитопровода (см 2 ) S = 0,017 x Рэп = 18. 25,5 см2.

Схема электропускателя очень проста, надо всего лишь правильно выполнить монтаж обмоток трансформатора. Для этого можно использовать тороидальное железо от любого ЛАТРА или от электродвигателя.

Для электропускателя я применил трансформаторное железо асинхронного электродвигателя, который выбрал с учетом поперечного сечения. Параметры S = ав должны быть не меньше расчетных.

В статоре электродвигателя имеются выступающие пазы, которые использовались для укладки обмоток. При расчете поперечного сечения их не учитывать. Удалять их нужно простым или специальным зубилом, но можно и не удалять (я не удалял). Это влияет только на расход электропровода первичной и вторичной обмоток и на массу электропускателя.

Наружный диаметр магнитопровода в пределах 18 – 28 см. Если поперечное сечение статора электродвигателя больше расчетного, придется его расчленить на несколько частей. Ножовкой по металлу распиливаем наружные стяжки в пазах и отделяем тор необходимого поперечного сечения. Напильником удаляем острые углы и выступы.

На готовом магнитопроводе проводим изоляционные работы лакотканью или изоляционной лентой на тканевой основе.

Теперь приступаем к первичной обмотке, количество витков которой определяем по формуле: n1 = 45 U1/S, где U1 – напряжение первичной обмотки, обычно U1 = 220 В; S – площадь сечения магнитопровода.

Совет

Для нее берем медный провод ПЭВ-2 диаметром 1,2 мм. Предварительно рассчитываем общую длину первичной обмотки L1. L1 = (2а + 2в) Ку, где Ку – коэффициент укладки, который равен 1,15 – 1,25; а и в – геометрические размеры магнитопровода (рис.2).

Затем наматываем провод на челнок и производим монтаж обмотки в навал. Подключив выводы к первичной обмотке, обрабатываем ее электротехническим лаком, высушиваем и производим изоляционные работы.

Количество витков вторичной обмотки n2 = n1 U2/U1, где n2 и n1 – количество витков соответственно первичной и вторичной обмоток; U1 и U2 – напряжение первичной и вторичной обмоток (U2 = 15 В).

Обмотку выполняем изолированным многожильным проводом с поперечным сечением не менее 5,5 мм2. Применение шинопровода предпочтительней. Внутри провод располагаем виток к витку, а с внешней стороны с небольшим зазором – для равномерного расположения. Его длину определяем с учетом размеров первичной обмотки.

Готовый трансформатор размещаем между двумя квадратными гетинаксовыми пластинами толщиной 1 см и шириной на 2 см больше, чем диаметр намотанного трансформатора, предварительно просверлив по углам отверстия для крепления стяжными болтами.

На верхней пластине размещаем выводы первичной (изолируем) и вторичной обмоток, диодный мостик и ручку для транспортировки. Выводы вторичной обмотки подключаем к диодному мостику, а выходы последнего оборудуем гайками-барашками М8 и маркируем “+”, “-“. Пусковой ток легкового автомобиля составляет 120 – 140 А.

Но так как аккумулятор и электропускатель работают в параллельном режиме в расчет принимаем максимальный ток электропускателя 100 А. Диоды VD1 – VD4 типа В50 на допустимый ток 50 А. Хотя время запуска двигателя небольшое, диоды желательно разместить на радиаторах. Выключатель S1 устанавливаем любой на допустимый ток 10 А.

Соединительные провода между электропускателем и двигателем многожильные, диаметром не менее 5,5 мм разных цветов и концы выводных наконечников оборудуем зажимами типа “крокодил”.

Обратите внимание

По схеме пуско-зарядного устройства хорошо видно, что тиристоры управляются токовыми импульсами цепи емкость C4 – транзисторы VT5, VT6, VT7 – диоды VD4, VD5.

Фаза отпирания тиристоров и протекание тока в силовой цепи зависят от скорости увеличения напряжения на емкости конденсатора C4, то есть от тока через сопротивления регулятора тока R23-R25 и через биполярный транзистор пуска VT3.

VT3 включается в режиме “пуск”, если напряжение на акумуляторе снижается ниже уровня 11 В. Ключевой транзистор VT4 включает цепь управления при правильном подсоединении к батареии и защищает её при превышении тока и перегреве обмоток.

Для надежной работы этой цепи требуются максимально одинаковые половинки вторичной обмотки, обычно их делают навивкой в два провода или разделением концов “косички” надвое. Ток протекающий в обмотке измеряется по разности напряжений на нагруженной и свободной половинах, т.к – они нагружаются по очереди.

Для работы с ПЗУ-14-100 требуется: выключить автоматический тумблер, иметь подключение к сети

220 В, правильно подсоединить аккумулятор (плюс к плюсу), перевести регулятор тока в минимум, а переключатель – в положение заряд, проверить напряжение батареи (если ниже 11 В, то аккумулятор необходимо зарядить), включить автоматический выключатель, регулятором задать нужный ток (обычно 1/10 от ёмкости батареи), если необходимо – переключитесь в пусковое состояние, при пуске двигателя автомобиля, должно быть свечение индикатора пуска. Для выключения – отключить автоматический выключатель, затем отсоединить контакты от сети, и аккумулятора.

Понравилась статья? Поделиться с друзьями:
Все о сантехнике
1 / 11
2 / 11
3 / 11
4 / 11
5 / 11
6 / 11
7 / 11
8 / 11
9 / 11
10 / 11
11 / 11